Last edited 2 weeks ago
by Anna Lionetti

ShareFamily:NewsAndUpdates: Difference between revisions

mNo edit summary
mNo edit summary
 
(103 intermediate revisions by 2 users not shown)
Line 1: Line 1:
{{DISPLAYTITLE:Share Family news and updates}}
{{DISPLAYTITLE:Share Family Bulletin}}


Find out the latest news about the [https://www.casalini.it/linked-data-for-libraries/ Share Family of initiatives] and the most relevant updates on the developments going on within the various [[ShareFamily:Main Page#The Share Family map|branches of the family]].
This section includes the latest issue of the Share Family Bulletin. More information on the current activities going on within the various [https://wiki.share-vde.org/wiki/ShareFamily:Main_Page branches of the Share Family] can be found throughout this wiki website [https://wiki.svde.org/ https://wiki.share-family.org/], which is the informative hub of Share-VDE and the Share Family.


<br />
For a general presentation of the Share Family, of its mission and values, and to find out the latest news, you can also explore the brochure website https://www.share-family.org/.


==Share-VDE and Share Family progress update (January 2023)==
To explore previous issues of the Share Family Bulletin, feel free to navigate through the following links:
As the year 2023 has started, we are happy to look at the results achieved within the Share-VDE and Share Family initiatives over the past year and share with you the goals for the next period.


Among the most recent news, it’s very important to mention that on December 7th the Share-VDE Advisory Council has approved the new [https://wiki.share-vde.org/w/images/4/43/Share-VDE_Executive_Summary_2022-12-07.pdf Executive Summary]. Following the [https://bit.ly/SVDE-Statement-2021 Share-VDE Statement] published in 2021, the new Summary outlines the scope of Share-VDE in the context of Linked Open Data for Libraries. We owe much gratitude to the joint effort of the Advisory Council members in writing this important document.
* [https://wiki.share-vde.org/wiki/ShareFamily:NewsAndUpdates/December2019 Number 1, December 2019]
* [https://wiki.share-vde.org/wiki/ShareFamily:NewsAndUpdates/November2020 Number 2, November 2020]
* [https://wiki.share-vde.org/wiki/ShareFamily:NewsAndUpdates/October2021 Number 3, October 2021]
* [https://wiki.share-vde.org/wiki/ShareFamily:NewsAndUpdates/January2022 Number 4, January 2022]
* [https://wiki.share-vde.org/wiki/ShareFamily:NewsAndUpdates/May2022 Number 5, May 2022]
* [https://wiki.share-vde.org/wiki/ShareFamily:NewsAndUpdates/September_2022 Number 6, September 2022]
* [https://wiki.share-vde.org/wiki/ShareFamily:NewsAndUpdates/January2023 Number 7, January 2023]
* [https://wiki.share-vde.org/wiki/ShareFamily:NewsAndUpdates/December2023 Number 8, December 2023]
* [https://wiki.share-vde.org/wiki/ShareFamily:NewsAndUpdates/July2024 Number 9, July 2024]
* [https://wiki.share-vde.org/wiki/ShareFamily:NewsAndUpdates/April2025 Number 10, April 2025]




'''<big>Back-end infrastructure</big>'''


As you know, we are putting much effort into the work needed towards the production environment.
'''<big>Number 11, February 2026</big>'''


The adoption of AWS - Amazon Web Services was a milestone to better support system scalability, make it more robust and meet high availability expectations. Right now, we are working on the pre-conditions for the system components to progressively migrate from staging to production. To this aim, we will inform you about planned downtimes of the system in the coming period (one downtime is in course right now, see the alert message a few days ago).
You can download a printable version at https://bit.ly/SFBulletin_n11_Feb2026 


Also, once the back-end environments for all the [[ShareFamily:Main Page#The Share Family branches .28tenants.29|Share Family tenants]] will be switched to production and the module of the system managing regular data updates will be in place, the URIs of the entities stored in the various tenants will be persistent.
Citation: Share Family Team, ''Share Family Bulletin'' ''11'' (February 2026), https://bit.ly/SFBulletin_n11_Feb2026
==LOD Platform developments==
After the announcement of [https://bit.ly/SFBulletin_n10_Apr2025 LOD Platform version 3] that was done in the last Share Family Bulletin and also through a [https://www.share-family.org/news?id=69711a59dbd9b press release], we have been doing hard work to progress with developments that will enable users to fully benefit from the tools and components available on the various Share Family environments and tenants.


So far, SVDE 2.0 system processed around 65 million of MARC bibliographic records and 13 million of authority records, to create approximately 150,2 million of BIBFRAME entities. These have been created from the catalogues of [[ShareVDE:Main Page/SVDE institutions|SVDE institutions]] that we have loaded to [https://wiki.share-vde.org/wiki/ShareVDE:Main_Page/SVDE_institutions https://svde.org] [1], and for all of them a skin portal is available (see more on skin portals below).
The LOD Platform technology is shared across all environments of the [https://www.share-family.org/ Share Family initiative], and software releases are rolled out to the various [[ShareFamily:Main Page#The%20Share%20Family%20branches%20(tenants)|tenants]] following a dedicated schedule.
===Data management and Cluster Knowledge Base===
'''<big>LDF - Linked Data Fragments</big>'''


During 2023, we will conclude this round of data ingestion and publication to the SVDE portal.
We are advancing developments of the LDF - Linked Data Fragments structure to support an innovative approach to linked data creation and consumption. LDF are being implemented to provide a distributed and scalable approach for publishing and serving linked data via real-time RDF generation, on-demand ontology mapping, and multi-provenance management. The goal is to create an efficient RDF data distribution process without relying on a RDF storage: this will greatly benefit scalability and resource saving.


Regarding the other tenants of the Share Family: the process towards the production environment described above will take place in the same way as we are doing for Share-VDE also for the National Bibliographies tenant (https://natbib-lod.org/), the British National Bibliography skin portal (preview of its beta site: https://bl.natbib-lod.org/), and the PCC data pool that is hosted by the Share-VDE infrastructure (https://pcc-lod.org).
This module is currently in development with the following major expected output:
*a set of APIs that adopt Linked Data Fragments;
*RDF Data is translated/generated on demand;
*output data available in multiple formats.
The latest presentation of LDF implementation for the LOD Platform has been given at the LD4 conference 2025: [https://wiki.share-vde.org/w/images/1/17/Leveraging_Linked_Data_Fragments_for_enhanced_data_publication.pdf Leveraging Linked Data Fragments for enhanced data publication], by Andrea Gazzarini; the [https://www.youtube.com/live/zttp0H1ao5k?feature=shared&t=876 recording is available].


Also, a dedicated task group formed by volunteers PCC members is testing the PCC data pool discovery portal, and the results will greatly improve our work.




<big>'''New content and overview of technical developments'''</big>
'''<big>Entity Cluster Knowledge Base</big>'''


Among SVDE brand new content, you might want to look at the demo of the Share-VDE entity discovery portal available at https://bit.ly/SVDE-discovery-live-demo. This walkthrough includes an introduction on the Share-VDE user experience and user interface design process. Also, supporting slides with further materials are available at https://bit.ly/SVDE-discovery-demo-slides.  
As described in previous updates, the [[ShareDoc:PublicDocumentation/LODPlatform/ClusterKnowledgeBase|CKB - Cluster Knowledge Base]] of linked data entities has been undergoing significant refactoring to make the data structure more and more granular. This will serve a twofold purpose:
*allowing a single conversion pipeline that does not use MARC structure as an intermediate BIBFRAME conversion step;
*prepare the data structure for the new NoSQL database that will be implemented ('''see also the Architecture and infrastructure section''' below).
As part of the granularization work, attributes that were previously managed as literals are now controlled vocabularies sets; therefore, they have been clustered and assigned a URI.
===JCricket Entity Editor===
Share Family members have been testing [[ShareDoc:PublicDocumentation/LODPlatform/EntityEditor|JCricket]] throughout 2025 and raised input for improvement, while the Share Family team has been continuing the work on new features to enable granular and effective cataloguing and progressively make JCricket a production-ready tool.


In this video you will see some features of the discovery portal that is worth summarising:
Among these features, it’s worth mentioning the advancement in the integration with third parties’ systems ('''see the [https://wiki.share-vde.org/wiki/ShareFamily:NewsAndUpdates#Third_parties_integration Third parties integration section]''' below), the creation of the Provision Activity metadata block and the review of the Provenance-based function.


*the configuration of the simple search function that enables the option of Publication simple search default, where this is relevant (e.g. in the National Bibliographies tenant and [https://bl.natbib-lod.org/ British National Bibliography skin portal]);
'''Provision Activity''' is a set of attributes of the Instance entity that represent an event or action describing:
*the initial version of Subject entity, that [https://www.svde.org/infinite-jest-a-novel-p1401654885176149/subjects aggregates all subjects pertaining to a resource], with their Provenance. This will be enhanced by Concepts, ie. the pieces that form a subject string and that are currently added to the [https://www.svde.org/family-life-fiction-s1031654873687244/original-works-about Subject pages] in a rough version;
*how an Instance was produced and made available;
*the tracking of Provenance: the system can be queried via API to return the bibliographic records of a given Provenance (= institution) connected to an Instance, while the discovery portal shows which institutions have contributed e.g. to subjects. Provenance is also key to support the editing of linked data entities with J.Cricket editor, to track updates and collaborative services;
*the agents involved (e.g., publishers, printers, distributors);
*as mentioned above, skin portals are available for individual institutions. While the main entity discovery portal of a tenant shows the data of all the institutions feeding the tenant's Cluster Knowledge Base (e.g. svde.org), the skin portal gives the ability to filter only the data of the institution that the skin portal has been designed for. To this aim, an ad hoc function was added to filter publications by what is available at the current library. It is enabled on skin portals at Publication (= Instance) level in these cases:
*the space-time coordinates (location and date of the activity).
**in advanced search, see e.g. NYU data pre-filtered here https://nyu.svde.org/advanced-search/publications?q=(title+does_not_contain+xyz)&heldAtLibrary=true (see the toggle on the right of the screen, you can turn it on / off);
This new metadata block serves not only the enrichment of the information available for an entity, but also the curation of publisher data according to RDA guidelines (e.g. the ability to record the Publication statement). Also, the Provision Activity is in fact a multi-entity metadata block, because it includes information that is described as individual entities in their turn. So, we needed JCricket to handle this complex data structure that will also serve other use cases: this multi-entity metadata block approach will be used for the management of Subject entities in JCricket.[[File:Provision Activity.png|none|thumb|594x594px|https://wiki.share-vde.org/w/images/6/66/Provision_Activity.png]]The LOD Platform system is '''Provenance-based''', meaning that the relationship between the entity and the source record that contributed to its creation is always retained through the Provenance, in order to maintain the relationship with the data that generated an entity over time and allow to manage the entity both in automated update processes and in manual processes (via JCricket entity editor). '''See also [[ShareDoc:PublicDocumentation/LODPlatform/EntityEditor#Provenance%20and%20Prism|the wiki section on the Provenance]]'''.
**in the Original work entity page that lists Publications, see e.g. https://nyu.svde.org/suite-de-la-mancha-flute-cello-piano-unknown-author-o781654264663247/library-publications (see the toggle on the right of the screen, you can turn it on / off);
**a caveat: this function is visible and clickable on all skin portals, but currently works on institutions’ skins that have item data clustered and rendered to the portal. As soon as other institutions’ item data will be clustered and rendered to the portal, the toggle will work there as well;
*all tenants of the Share Family can now search for classification numbers in advanced search.  


Moreover, we are working to complete the connection with local library services, to enable the integration with e.g. circulation services, lending system etc.
This is the background for some important improvements to the “IsLeader” information: this feature is key to streamline cataloguing in a cooperative system where different users work on entities stored in the same Cluster Knowledge Base, so the underlying logic must be solid.


Regarding other technical developments, the core of SVDE system, ie. the clustering module that creates clusters of BIBFRAME entities, has been reviewed based on the input that users and SVDE libraries have provided (in particular through the dedicated Sapientia Entity Identification Working Group). This revision cycle is still ongoing, and some items are being addressed by this group (see below).  
We reviewed and improved the way JCricket handles the “IsLeader” value to better support libraries’ cataloguing needs. The IsLeader value identifies which data values are shown on public portals, helping limit redundancy in a collaborative environment where multiple libraries contribute similar information. Previously, many values were automatically marked as leader and could not be edited or unmarked, creating issues when data was entered incorrectly. With the new behavior, catalogers can freely add or remove the leader flag from any value, even if it is the only one present, for both single-value and multi-value fields.


Connected to that, in order to ensure flexibility in gathering users’ feedback and in reviewing the clustering logics, we are preparing a new test environment, which will immediately highlight the changes to data elaboration carried out from time to time.
We also fixed issues with multi-value fields, where all values were treated as leaders by default. Catalogers can now choose which values should be leaders. Finally, leader values can now be deleted with an explicit confirmation, and internal handling of multi-value fields has been improved to ensure consistent saving and retrieval of data. Overall, these changes make JCricket more flexible, reliable, and aligned with real-world cataloguing practices. Other JCricket features useful to facilitate real-world cataloguing practices:
*display of contributors roles’ URIs;
*display of contributors’ role term in the provenance metadata block;
*properties menu has been restructured and now groups properties by category;
*display of properties’ URIs and descriptions (see the Front-end enhancements section below);
*OpusType implementation.
===Architecture and infrastructure ===
<big>'''Multi-tenant architecture'''</big>


The [[ShareFamily:NewsAndUpdates#Architecture%20and%20infrastructure|multi-tenancy infrastructure configuration]] has been deployed and is being progressively rolled out to the various tenants: the first multi-tenant installations are two UAT - User Acceptance Testing environments for the National Bibliographies tenant and the National Taiwan University Library tenant. Uploading institutions’ data to UAT environments is the preliminary step to production, for testing and verification with libraries.


'''<big>Major milestones during 2023</big>'''


One of the most important work strands involves the linked data entity editor J.Cricket. The work on the back-end APIs has been completed, while the respective front-end features are being developed. As soon as a preview of the early functions will be available, we will provide more updates on this. To give evidence to the ongoing work, we are organizing a step-by-step release method that will allow us to share progresses with the community as we go along.


Much work is also ongoing behind the scenes to complete all the pieces of the Share-VDE system pipeline, that we aim to finalise during 2023:
'''<big>New database</big>'''


* the new RDF conversion tool, that will support the export of RDF data dumps (including an updated triple store database) and the import of Sinopia data to close this loop of LD4P project;
We are working on the preliminary implementations for the new NoSQL database where to migrate the current database; these implementations include the ongoing granularization of the CKB. This process is crucial to have a sustainable environment in terms of scalability and performance for the whole LOD Platform system, and in terms of hosting resources, which is a critical factor for the sustainability of the initiative.
* the regular updates module (AKA “delta” updates), to enable periodic imports of MARC records for continuous update of SVDE data;
===Third parties integration===
* the creation of entity clusters of items, generated from libraries’ item data;
The [[ShareVDE:Activities/Integrations#Benefits%20of%20Cooperative%20and%20Shared%20Cataloguing|integration of LOD Platform components with ILS/LSP]] has progressed and has been demonstrated during 2025:
* the development of tools / protocols for third parties’ data consumption and harvesting, including APIs, OAI-PMH, Atom feeds and Activity stream;
* a Share Family index, to set-up interconnections among the linked data entities stored in the various tenants.


'''<big>Community work</big>'''
* the workflow '''from JCricket to Alma''' has been set up so that data created in JCricket can be posted to Alma APIs. This has been presented at the [https://www.youtube.com/watch?v=86mpENSDeYY BIBFRAME Workshop in Europe 2025]. Further operations are being implemented to close this loop.
*After the initial operation '''from JCricket to FOLIO''' was implemented earlier last year, the workflow from JCricket to FOLIO has been further enhanced:
**the data flow from JCricket into FOLIO’s Inventory module was already been implemented, so that data from Share can be posted to FOLIO;
**from JCricket, users can query FOLIO and retrieve data to enrich Share Family entities. This has been presented at the [https://www.youtube.com/watch?v=86mpENSDeYY BIBFRAME Workshop in Europe 2025].
[[File:Cooperative cat. in FOLIO.png|none|thumb|449x449px|https://wiki.share-vde.org/w/images/6/68/Cooperative_cat._in_FOLIO.png]][[File:Cooperative cat. in Alma.png|none|thumb|447x447px|https://wiki.share-vde.org/w/images/4/4b/Cooperative_cat._in_Alma.png]]The integration with external ILS / LSP contributes to shaping a cooperative cataloguing environment, an integrated workflow where local and central systems are fully interoperable: data entered locally is reflected centrally, and conversely, central data is discoverable and reusable locally. The focus is on bidirectional synchronization; cataloging gains added value by keeping local and central environments aligned. This model enables full interoperability between local and central systems, ensuring that data flows in both directions. This new cooperative cataloging scenario is built on strong interoperability between systems, allowing libraries the freedom to design their own workflows — whether starting from the central hub or from the local environment — depending on their specific cataloging needs at any given time.


Share-VDE initiative is also committed to a continuous community work, through its regular working groups and the participation to the discussion within the broader BIBFRAME community.
The integration with external ILS / LSP contributes to shaping a cooperative cataloguing environment, an integrated workflow where local and central systems are fully interoperable: data entered locally is reflected centrally, and conversely, central data is discoverable and reusable locally. The focus is on bidirectional synchronization; cataloging gains added value by keeping local and central environments aligned. This model enables full interoperability between local and central systems, ensuring that data flows in both directions. This new cooperative cataloging scenario is built on strong interoperability between systems, allowing libraries the freedom to design their own workflows — whether starting from the central hub or from the local environment — depending on their specific cataloging needs at any given time.
===Front-end enhancements===
'''<big>Accessibility</big>'''


In the Share-VDE Advisory Council, Nina Servizzi from New York University is the new Chair starting her service in 2023, following Beth P. Camden from the University of Pennsylvania who served until 2022. We are very grateful to Beth for her wise guidance and we will continue to rely on her as Past Chair. We are very glad to welcome Nina in this role.
An important achievement is the [[Main Page#Accessibility|accessibility certification]] that has recently been issued by a specialised company that has validated the front-end components of the LOD Platform Entity Discovery Portal.


The SVDE User Experience – User Interface Working Group has been reconvened recently, having as co-chairs Abigail Sparling from the University of Alberta and Kayt Ahnberg from the University of Pennsylvania. This group steered the design of the current SVDE web portal a few years ago, and it’s now called to review the discovery features currently implemented for potential optimisations. These and discussions around new features for future versions of the discovery will be carried on also in cooperation with the National Bibliographies working group, that will also address discovery features specific to the National Bibliographies tenant.
While we are going to publish the certifications on the relevant Entity Discovery portals, the certifications of compliance are also available here:
*[https://wiki.share-vde.org/w/images/b/b4/20251210_AccessibilityStatement_ShareFamily.pdf Accessibility statement] in a standard synthetic format;
*[https://wiki.share-vde.org/w/images/a/a8/20251218_VPAT2.5Rev_WCAG_ShareFamily.pdf Accessibility Conformance Report WCAG Edition] based on VPAT (Voluntary Product Accessibility Template).


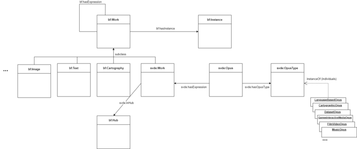
The work of the Sapientia Entity Identification Working Group has among the current tasks the formalization of a SVDE ontology, and to give recommendations on the use of bf:Hub in SVDE data.




In the broader community, we are consolidating the cooperation about BIBFRAME data exchange, launched by the PCC with the PCC – BIBFRAME Interoperability Group.
'''<big>User interface enhancements</big>'''


Also, the continuous discussions with the Library of Congress, the PCC, the LD4P – Linked Data for Production project, and OCLC will be of great importance to contribute to BIBFRAME interoperability among linked data nodes.
As mentioned above, the Provision Activity, the management of Provenance-based functions, and the integration with external sources entailed intense back-end and front-end work.


Among other enhancements, it’s worth mentioning that:
*the review of the '''Publication page''' has been completed under the guidance of the UX-UI and Natbib Working Groups (see the Share Family Community Work section below) and is going to be released shortly. As part of this effort, the group shortened the current metadata list into a core set of metadata, tailored according to the material type. They also took into account which selected metadata should appear exclusively on the National Bibliographies portal. Any additional metadata that is not part of the core set will be accessible via a “Show more” option, which will expand the information in an accordion-style display. The group also revised the current “More options” button, relocating the download formats functionality under a new “View source description” button.
*The new '''Opus types''' defined by the SEI Working Group have been incorporated into the user interface. The changes to the SVDE Ontology that this work has entailed have been reflected at the technical level with the reconciliation of pre-existing Opus types (e.g. multi-volume types).
* We have implemented the informative feature of '''displaying properties’ details''' for JCricket cataloguers. This has given the occasion to improve the way that users are presented with the actions that can be performed on properties. The Property details dialogue box shows information about the property from the SVDE ontology (URI, name description) and provides a dedicated space where we can list all actions available for a property (e.g. adding a language). This UI pattern allow for many more actions to be added in the future.
[[File:property details.png|none|thumb|448x448px|https://wiki.share-vde.org/w/images/e/e3/property_details.png]]
==Community work==
===Share Family Community updates===
<big>'''Advisory Council and Working Groups'''</big>


'''<big>Events and conferences</big>'''
The '''Share Family Advisory Council''' takes an active role in determining future uses and vision for the Share Family initiative, and maintains communication among the member institutions and with external groups and communities.


Finally, numerous events and conferences have taken place in the latest months where the Share-VDE team and member libraries had the occasion to contribute, and we hope for more in the future.  
As part of these activities, the liaison with the RDA Steering Committee has been a strategic achievement (see below).


On January 19th Jim Hahn from the University of Pennsylvania will present at a session of the ALA/Core Linked Data Interest Group, addressing topics about BIBFRAME interoperability that also touch the SVDE experience.
Since the last quarter of 2025, the Advisory Council is discussing with the Share Family team a new model of cooperation within the initiative, informally called DDC - '''Distributed Development Community framework'''. Upon input from several institutions, we are developing a new form of participation whereby implementations and processes can be shared with participating members and other interested parties. The goal is to enable expert institutions, library IT departments, and technical partners to contribute to the development of extensions and integrations of the LOD Platform technology, without deviating from its core components.


The [[ShareVDE:Resources#Year 2022|Share-VDE wiki Resources page]] collects the materials presented at such events.
This work in progress will be shared with the larger library community once it will be consolidated and approved by the Advisory Council. So far, the structure of the framework includes:
*definition of the governance model;
*definition of the roles of the Advisory Council and Technical Governance Committee, including their purposes, composition, responsibilities, and relationships with stakeholders and institutions;
*definition of the contribution and review flow;
*definition of the technical roles.
The [[ShareVDE:Members/Share-VDE working groups#Sapientia%20Entity%20Identification%20working%20group%20(SEI)|'''SEI - Sapientia Entity Identification working group''']] continues to play a critical role in modeling the data structure and the [https://zenodo.org/doi/10.5281/zenodo.8332350 '''SVDE Ontology'''] underlying the LOD Platform system.[[File:SVDE ontology.png|none|thumb|503x503px|https://wiki.share-vde.org/w/images/a/ac/SVDE_ontology.png]]


As usual, we would be happy to have your feedback on the initiative, or any other questions or comments. Don’t hesitate to look at the SVDE wiki https://wiki.svde.org for more details on the initiative, or to contact us at [mailto:info@svde.org info@svde.org].
The group has been working on and will continue to address:
*modeling the Opus type properties;
* formalising ontological relationship between an instance produced with clusterization and the original bibliographic records that contributed to it to enable the initial provenance, and make sure that changes go back and forth;
*looking at extending properties for Agents to enrich that set of metadata with more relationships;
*how to express the origin of the metadata that come into the LOD Platform
The [[ShareVDE:Members/Share-VDE working groups#SVDE-AC%20User%20Experience.2FUser%20Interface%20working%20group%20.28UX-UI.29|'''User Experience – User Interface Working Group''']] has worked jointly with the [[ShareVDE:Members/Share-VDE working groups#Share%20Family%20National%20Bibliographies%20working%20group%20.28Natbib.29|National Bibliographies Working Group]] to restructure the Publication entity page of the Entity Discovery Portal, with the aim of presenting information in a more streamlined fashion, to offer data consumers and cataloguers among Share Family members a better user experience. This has entailed partial restructuring of back-end-to-front-end data flows and to the UI design (see the [https://docs.google.com/document/d/1pk3iVEw_Hlww6dpyrW7rIUfnTQKax41lXae2q5V9uRM/edit?tab=t.0#heading=h.nlpizdhi0cgd Front-end enhancements section] above).


==Share-VDE and Share Family Summer and Autumn 2022 events (September 2022)==
September and the coming autumn are continuing a rich set of conferences where Share-VDE and the wider Share Family community will contribute with presentations and speeches.


As you might already know, on September 20<sup>th</sup> – 21<sup>st</sup> the BIBFRAME Workshop in Europe will take place in Budapest, with a pre-meeting on Monday 19<sup>th</sup> specific to SVDE.


After visiting Frankfurt, Florence and Stockholm, and two online editions, the 2022 workshop will be a free hybrid event, hosted by the National Széchényi Library. This year's focus will be on BIBFRAME in operation, new developments and interoperability.
<big>'''Share Family tenants and LOD Platform implementations'''</big>


The aim of the BIBFRAME Workshop in Europe is to be a forum for sharing knowledge about planning, practice and production relating to BIBFRAME implementation. The intention is to bring together the community working or interested in the transition from MARC to Linked Data using the BIBFRAME model and related tools.
On 18th September 2025 an informal '''Share Family meeting''' dedicated to members was held in University of Naples, after the two-day BIBFRAME Workshop in Europe. The discussion touched on the initial input for the Distributed Development Community framework and the best practices for the use of JCricket in a shared environment.


The workshop areas are strongly focused on the practical implementation of BIBFRAME, rather than being a theoretical Linked Data / Semantic Web event.
On behalf of the '''various [[ShareFamily:Main Page#The%20Share%20Family%20branches%20(tenants)|Share Family tenants]]''' we are happy to mention important advancements:
*'''Brandeis University''' is a new SVDE member, we are very excited to extend the cooperation to this new institution.
*'''Lehigh University''' (SVDE member and FOLIO adopter) has carried on the experimentation of integrating LOD Platform technology with FOLIO through a pilot focussed on a dedicated library collection. The positive results have been presented at the Share Family Workshop 2025 in Philadelphia and at the WOLFcon 2025 (see more on this event below).
*The [[Natbib:Main Page|'''National Bibliographies tenant''']] is progressing towards production: the British Library is feeding the beta [https://bl.natbib-lod.org/ BNB - British National Bibliography] with ongoing updates, and the National Library of Norway is testing the pre-production environment; we are working to enlarge participating institutions with new members.
*We are testing the pre-production environment for the '''SHARE Catalogue tenant''', with the goal of completing the full migration to production soon. The interesting aspects of the cooperation within the SHARE Catalogue consortium are outlined in two presentations:
**[https://drive.google.com/file/d/1dlrpCT-bywNAOkEJO0SSxJkNh5U-FQwX/view ''Mapping UNIMARC to BIBFRAME: The SHARE Catalogue Knowledge Base on Wikibase.cloud | OpenReview''], at Wikidata and research, 5-6 June 2025, by Claudio Forziati and Alessandra Moi.
**[https://wiki.share-vde.org/w/images/7/71/Convegno_Nilde_Ottobre_2025_Possemato%26Forziati.pdf ''SHARE Catalogue e la Share Family: una rete di competenze e risorse per l’innovazione sostenibile dei servizi bibliotecari''], at Nilde 2025 XII national conference on document delivery and interlibrary cooperation, 2 October 2025, by Tiziana Possemato and Claudio Forziati.
*The Parsifal dashboard has been released to support the workflow of the institutions of the URBE network participating in the [https://parsifal.urbe.it/parsifal/ '''Parsifal tenant'''], engaged in cataloging efforts aimed at harmonizing and aligning bibliographic and authority data. This new module is fully integrated into the discovery portal https://parsifal.urbe.it/ and provides advanced data editing and authority control features, designed to facilitate comparison, exchange, and foster cooperation among the cataloguers from the URBE network.
*The LOD Platform installation for the [https://ntu-lod.org/ '''National Taiwan University Library'''] is currently in the testing phase. As far as multilingualism of the data and non-Latin scripts management, this is being a test-bed to improve the automated processes that elaborate variant forms in various languages and scripts. NTU users are testing the dedicated installation both from the perspective of how the data has been processed and clustered automatically to be displayed on the entity discovery portal, as well as how data curation can be manually performed through JCricket in a multilingual data space.
Implementations of the LOD Platform technology span to further applications. One effective example has been presented at the [https://www.bfwe.eu/naples_2025 BIBFRAME Workshop in Europe 2025]: the '''"Bibliographic Database of Interactive Books"''' consists of bibliographical information about books, manuscript and printed, ancient and modern, and prints containing interactive paper devices. The bibliographic data collected in the database is transformed into an entity-based structure and converted into the BIBFRAME format, using specific components of the LOD Platform. Furthermore, the project enriches the BIBFRAME output by integrating the International Image Interoperability Framework (IIIF), allowing users to access and explore high-resolution images of the interactive works. This combination enhances both the discoverability and the visual experience of the materials, supporting advanced research and specialized applications. Gianfranco Crupi, Michela Giacomelli, Alice Guercio, and Annalisa Di Sabato presented an [[:File:bfwe25-1-05-crupi.pdf|introduction to the project]] along with a [https://wiki.share-vde.org/w/images/c/c4/bfwe25-1-06-disabato-guercio_%281%29.pdf demo of the portal]; the [https://youtu.be/OTCTnaVIOAk recording is available].


Share-VDE presentation will be on Wednesday 21<sup>st</sup> focussing on the progress of the initiative and on the compatibility of SVDE BIBFRAME output with other BIBFRAME nodes in the library community.
Intense experimentation has been done with LOD Platform APIs to exploit its ability to integrate into other applications. It’s particularly interesting to mention the work done with '''Retrieval Augmented Generation techniques and generative AI and BIBFRAME to support discovery'''. Several presentations have been delivered by Jim Hahn on these aspects:
*''[https://wiki.share-vde.org/w/images/b/bb/estratto_Final_ELUNA_Learns_Linked_Data_Knowledge_Graphs_and_Agentic_AI_for_Library_Innovation-20251217.pdf Agentic AI and AI Agents in Practice]'', at ELUNA Learns, 17 December 2025;
*[https://wiki.share-vde.org/w/images/1/10/semantic_web_agents_redux.pdf ''Semantic Web Agents Redux: From Knowledge Representation to AI-Driven Discovery''], at SWIB 2025 Conference; [https://www.youtube.com/watch?v=SIDuavwrpQ0&t=63s recording available];
*the illustration of ''BIBFRAME Discovery Using Generative AI'' explored how knowledge representation can be fully exploited by integrating Generative AI into BIBFRAME-based discoveries, leveraging LOD Platform technology; [https://wiki.share-vde.org/w/images/8/84/bfwe25-1-12-hahn.pdf slides] and [https://youtu.be/uRaANa4t5o0 recording] are available;
*the presentation ''BIBFRAME has Entered the Chat'' from the [https://bit.ly/SF-ALA-2025-slides Share Family Workshop] at ALA Annual, June 30 2025.
===Collaborations with the library community===
The Share Family team and member institutions continue to nurture the liaisons with the library information experts and linked data and BIBFRAME communities, to increase interoperability to the advantage of new bibliographic and linked data workflows and to enhance existing ones.


The full programme, registration link and practical information on how to join in presence or online are available at [https://eur05.safelinks.protection.outlook.com/?url=https%3A%2F%2F2022.bfwe.eu%2F&data=05%7C01%7Canna.lionetti%40casalini.it%7Cf68270a224654dba138708da92773a78%7C86419e2c5b044b33afaf3d8b6229cf81%7C0%7C0%7C637983338017294851%7CUnknown%7CTWFpbGZsb3d8eyJWIjoiMC4wLjAwMDAiLCJQIjoiV2luMzIiLCJBTiI6Ik1haWwiLCJXVCI6Mn0%3D%7C3000%7C%7C%7C&sdata=HRrSD%2BkeEGOBnbm6w3j2yul%2BxzcjnJnpVIKQTkyu1gE%3D&reserved=0 <span style="color: #044A91">https://2022.bfwe.eu</span>].  
Moreover, participation in international working groups and networks is strategic to the Share Family community, and responds to its core principle of creating connections and increasing communication across initiatives and projects.


Also, for those who will be in Budapest, you are welcome to join the informal SVDE meeting on Monday 19<sup>th</sup> at 2.30pm – 4.30pm CEST.


It will be a nice occasion to get together in person and discuss the status of the initiative. This pre-meeting will be in presence, but online connection should also be supported – we will post the link to join as soon as available.


In general, please find here the major events that took place during the Summer and that will take place in the coming Fall touching the Share-VDE world:
'''<big>Consortia</big>'''


ALA annual:
During 2025 the collaboration with library consortia and networks of institutions working with shared practices has been reinforced. The [https://bit.ly/SF-Executive-Summary-Consortia Share Family Executive Summary for Consortia] laid the groundwork for devising use cases to apply LOD Platform methodologies, tools and components to support consortia in adopting linked data. Among the potential use cases for consortia cooperation it’s worth mentioning:
*centralised bibliographic information services for end users, supported by tools for the management of bibliographic information remotely: that is, starting from the Instance and from the data related to the specific physical resource (Item), the user could access direct communication channels with the institution that owns the resource, in order to get additional information;
*loan services can be configured either as a local loan, and therefore mainly addressed to the internal users of the institution, or as an inter-system and/or inter-library loan, between institutions connected by specific agreements for the exchange of resources;
*resource sharing tools integrating the reconciled data with shared print and shared e-resources services;
*shared print retention policies;
*collection analysis, e.g. aggregating collection information at item level;
*open data sharing and reuse for all types of users;
*data curation for professional users through JCricket.


*[https://eur05.safelinks.protection.outlook.com/?url=https%3A%2F%2Fwiki.share-vde.org%2Fw%2Fimages%2Fc%2Fce%2FPenn_SVDE_Evaluation_Presentation_2022-06-25.pdf&data=05%7C01%7Canna.lionetti%40casalini.it%7Cf68270a224654dba138708da92773a78%7C86419e2c5b044b33afaf3d8b6229cf81%7C0%7C0%7C637983338017294851%7CUnknown%7CTWFpbGZsb3d8eyJWIjoiMC4wLjAwMDAiLCJQIjoiV2luMzIiLCJBTiI6Ik1haWwiLCJXVCI6Mn0%3D%7C3000%7C%7C%7C&sdata=qdSXFzQ5gjZoiFnyN1IFJz7zQbaTIGUHlQ4MByPwoUk%3D&reserved=0 A Comparative Evaluation of Linked Data Discovery in the Share-VDE 2.0 Catalog], on June 25<sup>th</sup>, by Jim Hahn, Beth Camden, Kayt Ahnberg (University of Pennsylvania);
*Share-VDE semi-annual Workshop on June 27<sup>th</sup>, with Share-VDE and Share Family members; the agenda including the link to the presentations and the [https://eur05.safelinks.protection.outlook.com/?url=https%3A%2F%2Fwww.loc.gov%2Fitem%2Fwebcast-10468%2F&data=05%7C01%7Canna.lionetti%40casalini.it%7Cf68270a224654dba138708da92773a78%7C86419e2c5b044b33afaf3d8b6229cf81%7C0%7C0%7C637983338017294851%7CUnknown%7CTWFpbGZsb3d8eyJWIjoiMC4wLjAwMDAiLCJQIjoiV2luMzIiLCJBTiI6Ik1haWwiLCJXVCI6Mn0%3D%7C3000%7C%7C%7C&sdata=Cu6fl%2FlD4hbuNvU8GKrO9kNEZGSCZfjrybnnF3X%2B%2FzQ%3D&reserved=0 recording] is available at [https://eur05.safelinks.protection.outlook.com/?url=https%3A%2F%2Fbit.ly%2FSVDE_workshop_2022-Jun-27&data=05%7C01%7Canna.lionetti%40casalini.it%7Cf68270a224654dba138708da92773a78%7C86419e2c5b044b33afaf3d8b6229cf81%7C0%7C0%7C637983338017294851%7CUnknown%7CTWFpbGZsb3d8eyJWIjoiMC4wLjAwMDAiLCJQIjoiV2luMzIiLCJBTiI6Ik1haWwiLCJXVCI6Mn0%3D%7C3000%7C%7C%7C&sdata=ONwsIRCklncta0Cj333XogLT27cMyDPy09sVVn7o8MA%3D&reserved=0 https://bit.ly/SVDE_workshop_2022-Jun-27];




LD4 Conference – [https://eur05.safelinks.protection.outlook.com/?url=https%3A%2F%2Fwiki.share-vde.org%2Fw%2Fimages%2Fd%2Fd5%2FThe_Share_Family%25E2%2580%2594One_Project%252C_Many_Tenants.pdf&data=05%7C01%7Canna.lionetti%40casalini.it%7Cf68270a224654dba138708da92773a78%7C86419e2c5b044b33afaf3d8b6229cf81%7C0%7C0%7C637983338017294851%7CUnknown%7CTWFpbGZsb3d8eyJWIjoiMC4wLjAwMDAiLCJQIjoiV2luMzIiLCJBTiI6Ik1haWwiLCJXVCI6Mn0%3D%7C3000%7C%7C%7C&sdata=Kb1fVaS6xAx8tdxjniGBPD37QfpgSJUvYSo5GFG26tA%3D&reserved=0 The Share Family—One Project, Many Tenants], on July 15<sup>th</sup>, by Beth Picknally Camden (University of Pennsylvania), Alan Danskin (British Library), Abigail Sparling (University of Alberta), Roberto Delle Donne (University of Naples Federico II); [https://eur05.safelinks.protection.outlook.com/?url=https%3A%2F%2Fwww.loc.gov%2Fitem%2Fwebcast-10468%2F&data=05%7C01%7Canna.lionetti%40casalini.it%7Cf68270a224654dba138708da92773a78%7C86419e2c5b044b33afaf3d8b6229cf81%7C0%7C0%7C637983338017451068%7CUnknown%7CTWFpbGZsb3d8eyJWIjoiMC4wLjAwMDAiLCJQIjoiV2luMzIiLCJBTiI6Ik1haWwiLCJXVCI6Mn0%3D%7C3000%7C%7C%7C&sdata=PeDoYLcWwwWgU7Ogo1SGNspbQSz0zGaMO3yvXusEn0U%3D&reserved=0 recording available];
'''<big>RDA Steering Committee</big>'''


WOLFcon – Tiziana’s presentation <span class="apple-converted-space">[https://eur05.safelinks.protection.outlook.com/?url=https%3A%2F%2Fwiki.share-vde.org%2Fw%2Fimages%2F9%2F92%2FWOLFcon_Possemato_2022-Sep-02.pdf&data=05%7C01%7Canna.lionetti%40casalini.it%7Cf68270a224654dba138708da92773a78%7C86419e2c5b044b33afaf3d8b6229cf81%7C0%7C0%7C637983338017451068%7CUnknown%7CTWFpbGZsb3d8eyJWIjoiMC4wLjAwMDAiLCJQIjoiV2luMzIiLCJBTiI6Ik1haWwiLCJXVCI6Mn0%3D%7C3000%7C%7C%7C&sdata=rBb%2FUdFOdcPpGYcFcy8lobRLtAWRRKbwpB56%2BqqHnBM%3D&reserved=0 Share-VDE and FOLIO cooperation]</span> on September 2<sup>nd</sup>;
The [https://www.rdatoolkit.org/sites/default/files/uploads/RSC_Chair_2025_9_BIBFRAME_protocol_ShareVDE_2025_0.pdf liaison protocol] between RDA Steering Committee and the Share Family already established in 2025 has been a milestone for cooperation between the two communities. The dialogue is moving forward to outline a joint work plan that can bring concrete benefits in terms of practical work.


The protocol has been published:
*on RDA Chair Documents page: https://www.rdatoolkit.org/rsc/chair-documents
*in RDA protocols and liaisons page: https://www.rdatoolkit.org/rsc/RSCprotocols;
*as a RDA news item: https://www.rdatoolkit.org/rsc/ShareFamilyProtocol;
* as a Share Family news item: https://www.share-family.org/news?id=6972442e57e40.


Linked Data and International Standards for Cultural Heritage at KBR – Royal Library of Belgium – Tiziana’s presentation <span class="apple-converted-space">[https://eur05.safelinks.protection.outlook.com/?url=https%3A%2F%2Fdocs.google.com%2Fdocument%2Fd%2F1vZ7TVJKTrpsH2gcxSlLc4Xp11BtXvBlj%2Fview&data=05%7C01%7Canna.lionetti%40casalini.it%7Cf68270a224654dba138708da92773a78%7C86419e2c5b044b33afaf3d8b6229cf81%7C0%7C0%7C637983338017451068%7CUnknown%7CTWFpbGZsb3d8eyJWIjoiMC4wLjAwMDAiLCJQIjoiV2luMzIiLCJBTiI6Ik1haWwiLCJXVCI6Mn0%3D%7C3000%7C%7C%7C&sdata=edbC88qPnZV8pNlS3zM6rfLjZg7rjtrqs8IgQaAMzkU%3D&reserved=0 The Share family, a shared and integrated ecosystem for library linked data],</span> on September 13<sup>th</sup>;




TPDL conference 2022 – <span class="apple-converted-space">[https://eur05.safelinks.protection.outlook.com/?url=http%3A%2F%2Ftpdl2022.dei.unipd.it%2Fprogram.html&data=05%7C01%7Canna.lionetti%40casalini.it%7Cf68270a224654dba138708da92773a78%7C86419e2c5b044b33afaf3d8b6229cf81%7C0%7C0%7C637983338017451068%7CUnknown%7CTWFpbGZsb3d8eyJWIjoiMC4wLjAwMDAiLCJQIjoiV2luMzIiLCJBTiI6Ik1haWwiLCJXVCI6Mn0%3D%7C3000%7C%7C%7C&sdata=PWJXYqOZkv0%2BLvlnxLjwgW9d0oOTmPZBqiv8vZWQWeY%3D&reserved=0 Conducting the Opera: The Evolution of the RDA Work to the Share-VDE Opus and BIBFRAME Hub],</span> on September 22<sup>nd</sup>, by Ian Bigelow (University of Alberta);
'''<big>IFLA</big>'''


As a member of the [https://www.ifla.org/units/bibliography/ IFLA Bibliography Section] and serving on several working groups, Tiziana Possemato is also the official liaison IFLA Bibliography Section / Share Family National Bibliographies group. Highlights from two IFLA events:*[https://wiki.share-vde.org/w/images/b/ba/Evolving_Bibliographic_Services_by_Leveraging_Open_Data_the_Casalini_Libri_Experience.pdf ''Evolving Bibliographic Services by Leveraging Open Data''], at the webinar Driving Innovation in Bibliographic Services: Strategies and Projects in Focus, July 15 2025, by Patricia O'Loughlin; [https://www.youtube.com/watch?v=X-pJN5EQb1Q&t=2599s recording available];
*[https://wiki.share-vde.org/w/images/c/cb/Metadata_Symposium_20250319_BIBFRAMEInteroperability_Possemato.pdf ''BIBFRAME Interoperability Group - Tackling Implementation Challenges Across Institutions''], at IFLA Metadata Standards Symposium, 19 March 2025, by Xiaoli Li, Kalli Mathios, Tiziana Possemato.


DCMI 2022 – Dublin Core Metadata Initiative – virtual panel [https://eur05.safelinks.protection.outlook.com/?url=https%3A%2F%2Fwww.dublincore.org%2Fconferences%2F2022%2Fprogramme%2F&data=05%7C01%7Canna.lionetti%40casalini.it%7Cf68270a224654dba138708da92773a78%7C86419e2c5b044b33afaf3d8b6229cf81%7C0%7C0%7C637983338017451068%7CUnknown%7CTWFpbGZsb3d8eyJWIjoiMC4wLjAwMDAiLCJQIjoiV2luMzIiLCJBTiI6Ik1haWwiLCJXVCI6Mn0%3D%7C3000%7C%7C%7C&sdata=Iofmi0SgaoiRvUN3Vi2cEfnn2TgwHIPcs9L1vHGUiPY%3D&reserved=0 BIBFRAME Implementation Experiences], on October 4<sup>th</sup><span class="apple-converted-space">,</span> with Sally McCallum (Library of Congress), Niklas Lindström (National Library of Sweden), Tiziana Possemato (@Cult and Casalini Libri / Share-VDE);




Charleston Conference – online session [https://eur05.safelinks.protection.outlook.com/?url=https%3A%2F%2Fcharleston-hub2022.exordo.com%2Fprogramme%2Fpresentation%2F183&data=05%7C01%7Canna.lionetti%40casalini.it%7Cf68270a224654dba138708da92773a78%7C86419e2c5b044b33afaf3d8b6229cf81%7C0%7C0%7C637983338017451068%7CUnknown%7CTWFpbGZsb3d8eyJWIjoiMC4wLjAwMDAiLCJQIjoiV2luMzIiLCJBTiI6Ik1haWwiLCJXVCI6Mn0%3D%7C3000%7C%7C%7C&sdata=S16pppQKGj34e7Huz5kyF8AvkVznsUMdYZRIrLFS8Y4%3D&reserved=0 From idea to implementation: BIBFRAME becomes reality], on November 14<sup>th</sup>, with Sally H. McCallum (Library of Congress), Beth Picknally Camden (University of Pennsylvania), Nancy Lorimer (Stanford), Simeon Warner (Cornell), Tiziana Possemato (@Cult-Casalini Libri)
'''<big>PCC - Program for Cooperative Cataloguing</big>'''


Share Family representatives have been involved at various levels in PCC - Program for Cooperative Cataloguing activities including various stakeholders:
* the PCC Task Group on AI and Machine Learning for Cataloging and Metadata has concluded its mandate. The [https://wiki.lyrasis.org/display/PFCCP/PCC+Task+Group+on+AI+and+Machine+Learning+for+Cataloging+and+Metadata report on activities] is available, while in this wiki page we offer a high-level description of Share Family approach to AI: [[ShareVDE:Activities#Exploring%20AI%20for%20Discovery%20and%20Metadata%20Enrichment|Exploring AI for discovery and metadata enrichment]];
*the recent [https://wiki.lyrasis.org/display/PFCCP/EMCO EMCO - Entity Management program] is meeting to create an international cooperative program for managing linked data entities, and the experience from the Share Family can contribute to this objective.


SWIB 2022 – online session [https://eur05.safelinks.protection.outlook.com/?url=https%3A%2F%2Fswib.org%2Fswib22%2Fprogramme.html&data=05%7C01%7Canna.lionetti%40casalini.it%7Cf68270a224654dba138708da92773a78%7C86419e2c5b044b33afaf3d8b6229cf81%7C0%7C0%7C637983338017451068%7CUnknown%7CTWFpbGZsb3d8eyJWIjoiMC4wLjAwMDAiLCJQIjoiV2luMzIiLCJBTiI6Ik1haWwiLCJXVCI6Mn0%3D%7C3000%7C%7C%7C&sdata=glqAVrypeKxKtci42OTXnMnfsKsSLQ9liSaDrjukku4%3D&reserved=0 Evaluation and evolution of the Share-VDE 2.0 Linked Data Catalog], between November 28<sup>th</sup> and December 2<sup>nd</sup>, with Beth Camden, Jim Hahn, Kayt Ahnberg (University of Pennsylvania), Filip Jakobsen (Samhæng)




To see the full list of presentations and events, please browse the [https://eur05.safelinks.protection.outlook.com/?url=https%3A%2F%2Fwiki.share-vde.org%2Fwiki%2FShareVDE%3AResources%23Year_2022&data=05%7C01%7Canna.lionetti%40casalini.it%7Cf68270a224654dba138708da92773a78%7C86419e2c5b044b33afaf3d8b6229cf81%7C0%7C0%7C637983338017451068%7CUnknown%7CTWFpbGZsb3d8eyJWIjoiMC4wLjAwMDAiLCJQIjoiV2luMzIiLCJBTiI6Ik1haWwiLCJXVCI6Mn0%3D%7C3000%7C%7C%7C&sdata=oMyvGQz00cHou42nXmSXry8a7w3Q8iFnatLO4Au2MGw%3D&reserved=0 <span style="color: #044A91">Share-VDE wiki resources section</span>].
'''<big>BIG - BIBFRAME Interoperability Group</big>'''


As always, you can follow the implementations and the progresses of the numerous activities related to the entity management, the discovery platform and the connected output on [https://eur05.safelinks.protection.outlook.com/?url=https%3A%2F%2Fwiki.svde.org%2F&data=05%7C01%7Canna.lionetti%40casalini.it%7Cf68270a224654dba138708da92773a78%7C86419e2c5b044b33afaf3d8b6229cf81%7C0%7C0%7C637983338017451068%7CUnknown%7CTWFpbGZsb3d8eyJWIjoiMC4wLjAwMDAiLCJQIjoiV2luMzIiLCJBTiI6Ik1haWwiLCJXVCI6Mn0%3D%7C3000%7C%7C%7C&sdata=TjpNsgaAxrmXdV3Ic5vDRB95GvM6r5tt41bxR%2FmOsJ4%3D&reserved=0 https://wiki.svde.org].
Share-VDE participates in the [https://wiki.lyrasis.org/pages/viewpage.action?pageId=249135298 BIG - BIBFRAME Interoperability Group] contributing to both the general group, as well as to the BIG Interlingua sub-group, aimed at devising BIBFRAME shapes that can then be validated for data exchange.
==Events==
Regular virtual and in-person events, such as conferences, workshops, and working group meetings, provide opportunities for member institutions to connect, share ideas, and explore potential areas of collaboration. Full documentation is available on the page [[ShareFamily:Resources|Resources]].


==Share-VDE and Share Family progress update (May 2022)==
===ARLIS N/A 2025===
<span style="font-family:&quot;Arial Nova Cond&quot;,sans-serif">We are happy to announce the '''Share-VDE semi-annual workshop''' for current and former members and for observer institutions on '''Monday June 27th at 8am - 10am PDT | 11am - 1pm EDT | 5pm - 7pm CEST'''. </span>
The cross-domain vocation of the Share Family has been represented in the art libraries sector at the [https://arlisna53rdconference.sched.com/about ARLIS/NA 53rd Annual Conference], where Jackie Shieh and Anne Evenhaugen have presented [https://arlisna53rdconference.sched.com/event/1x5y4/breaking-barriers-using-art-and-architectural-data ''Data Unleashed: Smithsonian Library Data for Artists and Artwork in Share-VDE BIBFRAME''].
===Share Family Workshop at ALA 2025 ===
The Share Family Workshop took place on June 30th, 2025, as part of the ALA Annual Conference. Engaging presentations were delivered by various speakers:
*''BIBFRAME has Entered the Chat'', by Jim Hahn;
*''BIBFRAME at Last!'', by Lisa McColl;
*''How to improve the dialogue and interaction between JCricket and FOLIO'', by Tiziana Possemato;
*''Consortia Perspectives'', by Kirsten Leonard, Tina Baich, Jill Morris;
*''Share Family Response'', by Nina Servizzi
[https://bit.ly/SF-ALA-2025-slides The slides] of all presentations are available, along with the [https://youtu.be/tgm3rGdrbuo?feature=shared recording].
===LD4 Conference 2025===
The work around LDF - Linked Data Fragments that has been undertaken to support agile linked data representation and consumption has been presented by Andrea Gazzarini at the LD4 Conference 2025 with the presentation [https://wiki.share-vde.org/w/images/1/17/Leveraging_Linked_Data_Fragments_for_enhanced_data_publication.pdf ''Leveraging Linked Data Fragments for enhanced data publication''].
===BIBFRAME Workshop in Europe 2025 ===
The [https://www.bfwe.eu/naples_2025 BIBFRAME Workshop in Europe 2025] hosted presentations illustrating the application of Share Family LOD Platform technology to different use cases:
*the ''Bibliographic Database of Interactive Books'' consists of bibliographical information about books, manuscript and printed, ancient and modern, and prints containing interactive paper devices. Gianfranco Crupi, Michela Giacomelli, Alice Guercio, and Annalisa Di Sabato presented an [[:File:bfwe25-1-05-crupi.pdf|introduction to the project]] along with a [https://wiki.share-vde.org/w/images/c/c4/bfwe25-1-06-disabato-guercio_%281%29.pdf demo of the portal]; the [https://youtu.be/OTCTnaVIOAk recording is available].
*The illustration of ''BIBFRAME Discovery Using Generative AI'' by Jim Hahn explored how knowledge representation can be fully exploited by integrating Generative AI into BIBFRAME-based discoveries, leveraging LOD Platform technology; [https://wiki.share-vde.org/w/images/8/84/bfwe25-1-12-hahn.pdf slides] and [https://youtu.be/uRaANa4t5o0 recording] are available.
*The live demo by Tiziana Possemato and Annalisa Di Sabato on ''Share Family linked data editors: practical experience of JCricket integration with third parties'' showcased the advancements of integration of LOD Platform tools with ILS/LSP such as Alma and FOLIO; [https://wiki.share-vde.org/w/images/c/ce/bfwe25-2-05-possemato.pdf slides] and [https://www.youtube.com/watch?v=86mpENSDeYY recording] are available.
=== WOLFcon 2025 ===
The use of JCricket Entity Editor as a bridge for cataloguing workflows has been illustrated at the WOLFcon 2025 with two presentations:
*[https://wiki.share-vde.org/w/images/d/d8/WOLFCon_2025_Share_Possemato.pdf Linked Data in FOLIO: From Models to Workflows], by Tiziana Possemato;
* ''Building Bridges Between Library Communities: Ongoing Integration of FOLIO with JCricket as an Entity Editor'', by Lisa McColl and Anne Winkler; [https://www.youtube.com/watch?v=GmpXtYrLtNE&list=PLFfQUfD45HZZiuDdU4_zNP7dVxo0LczdG&index=7 recording available].
===DCMI 2025===
The DCMI - Dublin Core Metadata Initiative Conference 2025 has seen several contributions by Tiziana Possemato covering a range of topics that touch on the Share Family commitment for a sustainable linked open data ecosystem. From the value of promoting open data, to the scenarios for a sustainable economic implementation of Share Family technology, to the focus on the National Bibliographies in linked open data supported by our initiative, this conference has been a fruitful occasion to exchange ideas and perspectives with the DCMI community. All presentations are available:
*''[https://wiki.share-vde.org/w/images/2/2d/DCMI2025_P3_Open_borders_for_wider_access_to_knowledge.pptx.pdf Open borders for wider access to knowledge: connecting National Bibliographies in Linked Open Data];''
*''[https://wiki.share-vde.org/w/images/8/8c/DCMI2025_P2_SVDE_Economics_%26_Sustainability.pptx.pdf Share-VDE Economics & Sustainability];''
*''[https://wiki.share-vde.org/w/images/9/97/DCMI2025_P1_SVDE_as_Open_Metadata_Service.pptx.pdf Open Metadata in the Share Family].''
===SWIB 2025===
A lightning talk on the experimentation with AI-Driven Discovery and LOD Platform APIs has been delivered by Jim Hahn: [https://wiki.share-vde.org/w/images/1/10/semantic_web_agents_redux.pdf ''Semantic Web Agents Redux: From Knowledge Representation to AI-Driven Discovery''], the [https://www.youtube.com/watch?v=SIDuavwrpQ0&t=63s recording is available].
===Next events===
Public presentations where Share Family staff or members contribute their experience are announced at https://www.share-family.org/en/events.


<span style="font-family:&quot;Arial Nova Cond&quot;,sans-serif">It’s a great pleasure to announce that the meeting will be held in hybrid format, '''both in presence and online'''. For those who are able to join the session in presence, the venue is in the Jefferson Building at the Library of Congress, in the Room # LJ119.</span>
At the [https://www.charleston-hub.com/charleston-conference-asia/agenda/ Charleston Conference Asia], on January 28 Nina Servizzi, Roberto Delle Donne, Sebastian Hammer, Michele Casalini will present on ''[https://wiki.share-vde.org/w/images/5/5a/CCA26-Share_Family_2025-Jan-28_accessible.pptx.pdf The Share Family initiative: enabling a new level of cooperation for authoritative linked open data to support research, teaching, and AI].''
 
<span style="font-family:&quot;Arial Nova Cond&quot;,sans-serif">Much gratitude goes to the Library of Congress for hosting the meeting.</span>
 
<span style="font-family:&quot;Arial Nova Cond&quot;,sans-serif">In the file https://bit.ly/SVDE_workshop_2022-Jun-27 you can find the link to the agenda document that includes the instructions to [https://loc.zoomgov.com/j/1613858256?pwd=MXdFaGxtbXFMWGpNK3ZUbEJjc2kzZz09 join remotely].</span>
 
<span style="font-family:&quot;Arial Nova Cond&quot;,sans-serif">See below an '''extensive update on the latest developments''' for Share-VDE and the other branches of the Share Family that are supported by the same [[ShareFamily:Main Page#The%20Share%20Family%20technology%3A%20the%20LOD%20Platform|LOD Platform technology]], towards the production environment.</span> <span style="font-family:&quot;Arial Nova Cond&quot;,sans-serif">Since the last update shared via this mailing list a few months ago, important advancements have been made particularly to the system infrastructure and to the features that leverage the API layer orchestrating the query of SVDE data.</span>
 
<span style="font-family:&quot;Arial Nova Cond&quot;,sans-serif">Having a system capable of hosting union catalogs that integrate catalogs from many libraries producing a rich and articulated structure of linked data entities imposes the challenge of having adequate technological and infrastructural resources to support the connected complexity and amount of data. For this reason, SVDE has '''recently adopted AWS - Amazon Web Services''' which will better support system scalability to make it more robust and meet high availability expectations.</span>
 
<span style="font-family:&quot;Arial Nova Cond&quot;,sans-serif">Obviously, this further enhancement of infrastructure meant a lot of work in setting up the AWS backbone and integrating it with the pre-existing components, in particular the clustering module and algorithms that are constantly refined and enriched based on the input of the SVDE community itself, particularly through the work of the SEI - Sapientia Entity Identification group.</span>
 
<span style="font-family:&quot;Arial Nova Cond&quot;,sans-serif">In light of this, '''in March we processed an initial set of approximately 42 millions bibliographic and authority MARC records''' that were converted to create '''98 millions of clusters of linked data entities'''. This process is iterative until all components of the system are stable; therefore in the next few weeks we will continue with the data uploads and the final numbers will be much higher.</span>
 
<span style="font-family:&quot;Arial Nova Cond&quot;,sans-serif">A similar process is in course to be replicated '''also for the other branches and portals housed by the Share Family''', that is: the portal dedicated to National Bibliographies which hosts the data of the British National Bibliography, with the British Library being the first institution participant in this tenant; the open pool of PCC-quality BIBFRAME data; the portal of the Kubikat-LOD project which aggregates the catalogs of the four German art history libraries of the Kubikat group.</span>
 
<span style="font-family:&quot;Arial Nova Cond&quot;,sans-serif">The SVDE staff is testing the results of loading the data on the various portals through a structured method that will be useful for making constant optimizations to the functioning of the system. ('''Please note a caveat''': because of this reprocessing work, during this and the next week you might experience '''intermittent outage or downtimes of the Share Family portals''' due to the re-load of the data. If some of the links included in this message do not work properly, that’s for this reason.)</span>
 
<span style="font-family:&quot;Arial Nova Cond&quot;,sans-serif">In parallel with the infrastructure improvement, '''a number of advancements have been developed''', including clustering and search algorithm refinements. Those enhancements are beneficial to all Share Family tenants, and the new processing run of library catalogues in progress these weeks is a prerequisite to activate the new functions.</span>
 
<span style="font-family:&quot;Arial Nova Cond&quot;,sans-serif">Just to mention some of the most relevant new features involved:</span>
 
<span style="font-family:&quot;Arial Nova Cond&quot;,sans-serif;mso-fareast-font-family:
    &quot;Times New Roman&quot;">'''1.''' Improvements and refinements to the '''search functions''', including:</span>
 
<span style="font-family:&quot;Arial Nova Cond&quot;,sans-serif">Publication simple search, including the default simple search on Publications and the ability to filter for Language, Year, Type, Library, Electronic / Print, Auctions / Exhibitions. The default simple search on Publications will be enabled only on some tenants of the Share Family. As soon as it will be available, we’ll be able to show you more on this.</span>
 
<span style="font-family:&quot;Arial Nova Cond&quot;,sans-serif">The search mechanism and search features like facets are configurable at tenant level.</span>
 
<span style="font-family:&quot;Arial Nova Cond&quot;,sans-serif">Support for the federated search and integration of data from external sources (es. JSTOR for the Kubikat-LOD portal).</span>
 
'''2.''' <span style="font-size:11.0pt;font-family:&quot;Arial Nova Cond&quot;,sans-serif;
mso-fareast-font-family:&quot;Times New Roman&quot;;mso-bidi-font-family:Calibri;
mso-ansi-language:IT;mso-fareast-language:EN-US;mso-bidi-language:AR-SA">Initial version of '''Subject management''', including subject strings linked in the Subject tab of the Publication page and the display of concepts; currently this is visible for example on Kubikat-LOD, and will be displayed soon on the other Share Family portals. There will also be an improvement of the current feature in future versions of the system.</span>
 
'''3.''' <span style="font-size:11.0pt;font-family:&quot;Arial Nova Cond&quot;,sans-serif;
mso-fareast-font-family:&quot;Times New Roman&quot;;mso-bidi-font-family:Calibri;
mso-ansi-language:IT;mso-fareast-language:EN-US;mso-bidi-language:AR-SA">User interface functions that enable '''connections with local library environments or connected services''', including the link to the local OPACs and in the future interactive features like circulation request buttons (e.g. see an example of the button “[https://www.svde.org/your-statistical-consultant-answers-to-your-data-analysis-questions-p26341656929688702/subjects Available at]”). Other similar functions are being analysed for further enhancements of the actions available for end users.</span>
 
'''4.''' <span style="font-size:11.0pt;font-family:&quot;Arial Nova Cond&quot;,sans-serif;
mso-fareast-font-family:&quot;Times New Roman&quot;;mso-bidi-font-family:Calibri;
mso-ansi-language:IT;mso-fareast-language:EN-US;mso-bidi-language:AR-SA">'''Link to resources''' connected with the records (e.g. table of content, review, publisher website etc.).</span>
 
'''5. <span style="font-size:11.0pt;font-family:&quot;Arial Nova Cond&quot;,sans-serif;
mso-fareast-font-family:&quot;Times New Roman&quot;;mso-bidi-font-family:Calibri;
mso-ansi-language:IT;mso-fareast-language:EN-US;mso-bidi-language:AR-SA">Data representation</span>''' <span style="font-size:11.0pt;font-family:&quot;Arial Nova Cond&quot;,sans-serif;
mso-fareast-font-family:&quot;Times New Roman&quot;;mso-bidi-font-family:Calibri;
mso-ansi-language:IT;mso-fareast-language:EN-US;mso-bidi-language:AR-SA">in different formats including JSON, MARC, MARCXML, RIS (other linked-data based representation formats are in progress, including JSON-LD, RDF XML, N-triples, N3, Turtle, N-Quads, TriX, TriG).</span>
 
'''6. <span style="font-size:11.0pt;font-family:&quot;Arial Nova Cond&quot;,sans-serif;
mso-fareast-font-family:&quot;Times New Roman&quot;;mso-bidi-font-family:Calibri;
mso-ansi-language:IT;mso-fareast-language:EN-US;mso-bidi-language:AR-SA">Management of the Provenance</span>''' <span style="font-size:11.0pt;font-family:&quot;Arial Nova Cond&quot;,sans-serif;
mso-fareast-font-family:&quot;Times New Roman&quot;;mso-bidi-font-family:Calibri;
mso-ansi-language:IT;mso-fareast-language:EN-US;mso-bidi-language:AR-SA">of library resources: the system can be queried via API to return the bibliographic records of a given Provenance (= institution) connected to an Instance, and alo to show which institutions have contributed to a given linked data cluster (through the Provenance itself). This is crucial to support the editing of linked data entities that will be enabled by the J.Cricket editor that is under development. See more on Provenance [https://wiki.share-vde.org/w/images/b/b3/Share-VDE_perspective_on_Cluster_Knowledge_Base_and_Provenance.pdf in a recent presentation].</span>
 
 
<span style="font-family:&quot;Arial Nova Cond&quot;,sans-serif">Concerning other work strands, the developments for the '''J.Cricket linked data entity editor''' are moving forward: a lot of work is going on behind the scenes for the implementation of the back-end features that will support the editing of the data in the Cluster Knowledge Base. For example, federated authentication and authorization to manage J.Cricket users; entity status mechanism to rule concurrent editing and cluster variations; notification management.</span>
 
<span style="font-family:&quot;Arial Nova Cond&quot;,sans-serif">Much work is also being done to '''optimise the general performance of the system''' and in particular of the indexing process, which is a key part of the data load to the web portals. This is not a trivial task when it comes to the very large size of SVDE tenant, which supports an exponential number of clusters created from the original library records. It is critical to have a responsive system and we are doing our best to provide the best user experience possible.</span>
 
<span style="font-family:&quot;Arial Nova Cond&quot;,sans-serif">Developments are also ongoing to complete '''customised skin portals''' and SVDE localisations, starting from the University of Pennsylvania dedicated portal.</span>
 
<span style="font-size:11.0pt;font-family:&quot;Arial Nova Cond&quot;,sans-serif;
mso-fareast-font-family:Calibri;mso-fareast-theme-font:minor-latin;mso-bidi-font-family:
Calibri;mso-ansi-language:IT;mso-fareast-language:EN-US;mso-bidi-language:AR-SA">From the community work standpoint, the '''SEI - Sapientia Entity Identification working group''' has concluded the work on the definition of the Instance entity and how it should be clustered among the other SVDE entities, and defined the rules to model the relationships between entities in order to relate them appropriately. This represents a significant contribution to the BIBFRAME based SVDE ontology that is also compatible with IFLA LRM.</span>
 
<span style="font-family:&quot;Arial Nova Cond&quot;,sans-serif">Moreover, we are very happy with the '''progress of the [[ShareVDE:Members/Share-VDE working groups#Share%20Family%20National%20Bibliographies%20working%20group%20.28NB.29|National Bibliographies working group]]'''. After the initial discussion phase opened in the first months of the group’s work, we are now structuring the use cases for a tenant hosting a collective global catalogue of national bibliographies in linked open data, thanks to the input of the participating libraries. </span><span style="font-size:11.0pt;font-family:&quot;Arial Nova Cond&quot;,sans-serif;
mso-fareast-font-family:Calibri;mso-fareast-theme-font:minor-latin;mso-bidi-font-family:
Calibri;mso-ansi-language:IT;mso-fareast-language:EN-US;mso-bidi-language:AR-SA">Starting from this input, we have distilled a first set of high-level use cases that the group is analyzing; the next step is for the group to define priority use cases, that is, those that will be transformed into functions that libraries want to be developed first in the National Bibliographies tenant.</span>
 
<span style="font-family:&quot;Arial Nova Cond&quot;,sans-serif">It’s also worth mentioning that the involvement in the discussions stemming from the [https://www.loc.gov/aba/pcc/bibframe/PCC-BIBFRAME-Data-Exchange-Summary.pdf '''PCC BIBFRAME Data Exchange meeting'''] will be of great value for the advancement of '''interoperability and cooperation''' within the community, and for the Share Family itself. </span><span style="font-size:11.0pt;font-family:&quot;Arial Nova Cond&quot;,sans-serif;
mso-fareast-font-family:Calibri;mso-fareast-theme-font:minor-latin;mso-bidi-font-family:
Calibri;mso-ansi-language:IT;mso-fareast-language:EN-US;mso-bidi-language:AR-SA">This focus on interoperability among BIBFRAME nodes will also be beneficial to the harmonisation of SVDE - LD4P3 interaction, and the connection with the Sinopia environment.</span>
 
<span style="font-size:11.0pt;font-family:&quot;Arial Nova Cond&quot;,sans-serif;
mso-fareast-font-family:Calibri;mso-fareast-theme-font:minor-latin;mso-bidi-font-family:
Calibri;mso-ansi-language:IT;mso-fareast-language:EN-US;mso-bidi-language:AR-SA">Regarding other Share-VDE connected services, the '''initial release of the authority control features''' for MARC-based environments is now available, while we look forward to designing the BIBFRAME-based authority workflows which will complete the picture of authority control services.</span>
 
<span style="font-family:&quot;Arial Nova Cond&quot;,sans-serif">The information to process is a lot, so don’t hesitate to ask for functional, infrastructural or technical details on any of the above.</span>
 
<span style="font-family:&quot;Arial Nova Cond&quot;,sans-serif">To '''provide feedback''' on the new version of https://svde.org, do report bugs and suggestions by reaching out through the forum https://forum.svde.org/.</span>
 
<span style="font-size:11.0pt;font-family:&quot;Arial Nova Cond&quot;,sans-serif;
mso-fareast-font-family:Calibri;mso-fareast-theme-font:minor-latin;mso-bidi-font-family:
Calibri;mso-ansi-language:IT;mso-fareast-language:EN-US;mso-bidi-language:AR-SA">For '''further information''' on any of the above, do not hesitate to contact us at [mailto:info@svde.org info@svde.org] or consult the SVDE https://wiki.svde.org, that is the source of information about [[ShareVDE:Resources|Share-VDE]] and the [https://www.casalini.it/linked-data-for-libraries/ Share Family].</span>


At the Library of Congress BIBFRAME Update Forum on February 9 Tiziana Possemato and Anna Lionetti will present on ''BIBFRAME in Practice: Powering a Collaborative Share Family Community with JCricket''.
==Information resources==
The Share Family provides rich informative channels that provide an overview to the initiative, as well as technical insights and practical documentation for participating institutions:
*the presentation website https://www.share-family.org/, including a new section dedicated to [https://www.share-family.org/#national-bibliographies National Bibliographies];
*the Share Family wiki provides specialised information for members and library professionals. It includes two new sections dedicated to [[Natbib:Main Page|National Bibliographies]] and the NatBib [[Natbib:Institutions|participant institutions]]. The technical documentation to leverage the Share Family tool is available at [[ShareDoc:PublicDocumentation|Public Documentation]];  
*the YouTube channel with the [https://www.youtube.com/playlist?list=PLByj3df0D9a3r75rVYgjxb1Yr4UM4gby4 presentation videos];
*follow us on the brand-new [https://www.linkedin.com/company/share-family-linked-open-data-ecosystem LinkedIn space] to foster the outreach to our community.
'''Subscribe to [mailto:info@share-family.org info@share-family.org]''' to be up to date with news, announcements and insights, or to request general information.
__FORCETOC__
__FORCETOC__
==Share-VDE and Share Family New Year update (January 2022)==
<span style="font-family:&quot;Arial Nova Cond&quot;,sans-serif">As 2022 has started, we are happy to look at the results achieved within the Share-VDE initiative over the past year and share with you the goals for the next period.</span>
<span style="font-family:&quot;Arial Nova Cond&quot;,sans-serif">Since the release of Share-VDE 2.0 new version in September available at [http://www.svde.org www.svde.org], other advancements have been done particularly to the system infrastructure and to the features that leverage the API layer orchestrating the query of SVDE data. Among others, the content negotiation mechanism used for serving different representations of a resource, and the Provenance that supports the tracking of the data source. More information is available, don’t hesitate to ask for details about API queries.</span>
<span style="font-family:&quot;Arial Nova Cond&quot;,sans-serif">To provide feedback on the new version of [http://www.svde.org www.svde.org], do report bugs and suggestions reaching out through the forum https://forum.svde.org/.</span>
<span style="font-family:&quot;Arial Nova Cond&quot;,sans-serif">The new year is very promising as far as upgrades to the Share-VDE 2.0 linked data management system and discovery portal.</span>
<span style="font-family:&quot;Arial Nova Cond&quot;,sans-serif">We are working on several important objectives and it may be useful to anticipate some that we hope will be of interest to the members of Share-VDE and to the wider community of the Share Family of initiatives.</span>
<span style="font-family:&quot;Arial Nova Cond&quot;,sans-serif">The recent huge improvements to the system infrastructure will support the operations for the incremental import of SVDE libraries catalogues that will populate the entity discovery.</span>
<span style="font-family:&quot;Arial Nova Cond&quot;,sans-serif">J.Cricket, the module for the editing of linked data entities, will be developed throughout 2022 and will benefit from the developments done for SVDE 2.0. Also, the functional analysis done by the [[ShareVDE:Members/Share-VDE working groups|SVDE dedicated working groups]] has framed the interaction with external data sources to be incorporated into J.Cricket, and we look forward to start working on the inclusion of Wikidata and ISNI data, after the main features of the editor will be completed.</span>
<span style="font-family:&quot;Arial Nova Cond&quot;,sans-serif">The working group devoted to [https://wiki.share-vde.org/w/images/7/79/Comparison_IFLA-LRM_BIBFRAME_SVDE.pdf entity modeling] will consolidate the definition of Share-VDE Instance entity properties and will review clustering and conversion rules to optimise system processes, as part of the regular group activities. This is one of the added values to the management of a union catalogue such as Share-VDE.</span>
<span style="font-family:&quot;Arial Nova Cond&quot;,sans-serif">Developments will continue to complete customised skin portals and SVDE localisations.</span>
<span style="font-family:&quot;Arial Nova Cond&quot;,sans-serif">After the analysis done by the SVDE working groups dedicated to authority management, the initial release of the authority control features (through both automated and manual processes) for MARC-based environments is being refined, and Stanford University Libraries is early adopter. The next step will be the implementation of BIBFRAME-based authority workflows.</span>
<span style="font-family:&quot;Arial Nova Cond&quot;,sans-serif">We are very happy about the progress of the new working group dedicated to National Bibliographies that has been meeting regularly since early September. The involvement of SVDE members and external institutions enriches the discussion of interesting input for the creation of an ad hoc Share Family tenant hosting national bibliographies data.</span>
<span style="font-family:&quot;Arial Nova Cond&quot;,sans-serif">Connected to this, we will be working to the <span class="MsoHyperlink"><span style="color: #0060DF">[https://wiki.share-vde.org/w/images/1/1d/Schema_Share_family_tenant.png <span style="color: #0060DF">Share Family tenant infrastructure</span>]</span></span> that allows configurability and flexibility of the data grouped and presented according to each specific library or library consortia domain needs.</span>
<span style="font-family:&quot;Arial Nova Cond&quot;,sans-serif">Various strands of cooperation have been continued and new ones have been activated within the community of institutions that adopt linked data.</span>
<span style="font-family:&quot;Arial Nova Cond&quot;,sans-serif">Our commitment with the PCC is proceeding to feed the open pool of PCC-quality BIBFRAME data available as a trusted data source for cataloguers.</span>
<span style="font-family:&quot;Arial Nova Cond&quot;,sans-serif">The collaboration with LD4P3 continues to be an important part of SVDE community work, e.g. as far as the harmonisation of SVDE conversion vs. Sinopia data and connection with Sinopia environment is concerned.</span>
<span style="font-family:&quot;Arial Nova Cond&quot;,sans-serif">Working Groups involving the Library of Congress, Stanford, OCLC and SVDE stemmed from the [https://www.loc.gov/aba/pcc/bibframe/PCC-BIBFRAME-Data-Exchange-Summary.pdf PCC BIBFRAME Data Exchange meeting] held in September 9-10 2021: the output of this activity will be crucial to reinforce the role of the BIBFRAME nodes in the library community and to foster interoperability among them.</span>
<span style="font-family:&quot;Arial Nova Cond&quot;,sans-serif">Among the other initiatives and projects based on the same <span class="MsoHyperlink"><span style="color: #0060DF">[https://wiki.share-vde.org/w/images/5/54/share_components_EN.pdf <span style="color: #0060DF">LOD Platform technology framework</span>]</span></span> as Share-VDE, it’s worth mentioning the Kubikat-LOD project where important components emerged that serve the whole Share Family infrastructure. Work is currently progressing for the release of the specific Kubikat tenant.</span>
<span style="font-family:&quot;Arial Nova Cond&quot;,sans-serif">The [http://catalogo.share-cat.unina.it/sharecat/clusters?l=en Share-Catalogue project] is working on the alignment of their processes to SVDE, for example through the update of UNIMARC - BIBFRAME conversion.</span>
<span style="font-family:&quot;Arial Nova Cond&quot;,sans-serif">All the results achieved and the forthcoming ones are possible also thanks to library members of Share-VDE and Share Family Working Groups and parallel projects that support this initiative and are constantly contributing with the competences of their Subject Matter Experts.</span>
<span style="font-family:&quot;Arial Nova Cond&quot;,sans-serif">The input that we gather from the linked data community as a whole is also very precious to improve our work.</span>
<span style="font-size:11.0pt;font-family:&quot;Arial Nova Cond&quot;,sans-serif;
mso-fareast-font-family:Calibri;mso-fareast-theme-font:minor-latin;mso-bidi-font-family:
Calibri;mso-ansi-language:EN-GB;mso-fareast-language:EN-US;mso-bidi-language:
AR-SA">For further information on any of the above, do not hesitate to contact us at [Mailto:info@svde.org info@svde.org] or consult this wiki site.</span>
==Share-VDE and Share Family periodic update (October 2021)==
<span style="color: #000000">Th</span><span style="color: #000000">e new version Share-VDE 2.0 is live at</span> [https://svde.org/ <span style="color: #1155cc">https://svde.org</span>] <span style="color: #000000">with an enhanced Entity Discovery Portal and Linked Data Management System. The previous version at</span> [https://share-vde.org/ <span style="color: #1155cc">https://share-vde.org/</span>] <span style="color: #000000">will be active in parallel to Share-VDE 2.0 until the migration of libraries’ data on the new system will be completed. The load of Share-VDE libraries’ data is being done progressively and currently the new web portal hosts a subset of the data available on the previous version.</span>
If <span style="color: #000000">you want to discover the advanced functions of Share-VDE 2.0, the web portal at</span> [https://svde.org/ <span style="color: #1155cc">https://svde.org</span>] <span style="color: #000000">is the place to go.</span>
To <span style="color: #000000">provide feedback on the new version, report bugs and suggestions reach out through the forum</span> [https://forum.svde.org/ <span style="color: #1155cc">https://forum.svde.org/</span>]<span style="color: #000000">.</span>
Th<span style="color: #000000">is news has also been published in a dedicated</span>[https://wiki.share-vde.org/w/images/5/5e/Share-VDE_2.0_EN.pdf <span style="color: #1155cc"> Share-VDE press release</span>]<span style="color: #000000">.</span>
An <span style="color: #000000">important aspect to underline is that the Share-VDE and Share Family components are supported by the</span>[https://wiki.share-vde.org/w/images/5/54/share_components_EN.pdf <span style="color: #1155cc"> LOD Platform technology framework</span>]<span style="color: #000000">. Among these components, it’s relevant to mention the services for the authority control, that we have developed based on the analysis carried on by the</span>[[ShareVDE:Members/Share-VDE working groups|<span style="color: #1155cc"> Share-VDE working groups</span>]]<span style="color: #000000">, and the</span>[https://wiki.share-vde.org/w/images/1/1d/Schema_Share_family_tenant.png <span style="color: #1155cc"> Share Family tenant infrastructure</span>] <span style="color: #000000">that allows configurability and flexibility of the data grouped and presented according to each specific library or library consortia domain needs.</span>
<span style="color: #000000">Th</span><span style="color: #000000">e</span>[https://bit.ly/SVDE-Statement-2021 <span style="color: #1155cc"> Share-VDE Statement</span>] <span style="color: #000000">has been distributed widely to give context on Share-VDE position in the linked data ecosystem. In light of the work that Share-VDE is carrying on and of its involvement in several international initiatives, the SVDE Advisory Council has approved and published an official statement that is the explanation of position of the initiative in the broader context of Library Linked Open Data.</span>
<span style="color: #000000">Se</span><span style="color: #000000">veral events over the last weeks have marked significant steps for Share-VDE and for knowledge sharing in the library community:</span>
*<span style="color: #000000">th</span><span style="color: #000000">e NLN – National Libraries Now 2021 conference on 16<span style="font-size:0.6em;vertical-align:super;">th</span> – 17<span style="font-size:0.6em;vertical-align:super;">th</span> September was a fruitful event where Tiziana Possemato delivered a speech about</span>[https://wiki.share-vde.org/w/images/e/e5/NLNow_2021_Possemato.pdf <span style="color: #1155cc"> Experience of International Cooperation: Towards a Collective and Global Catalog of National Bibliographies</span>]<span style="color: #000000">.</span>
*<span style="color: #000000">On</span> <span style="color: #000000">the subject of national libraries, a new working group has been formed in Share-VDE and in the Share Family of initiatives dedicated to practical cooperation among institutions managing National Bibliographies. Considering the important presence of several National Libraries in the Share-VDE community and in the broader network of institutions that follow the progress of this initiative and of other Linked Open Data projects, this working group has been launched in order to study and address the needs of National Libraries and institutions that hold National Bibliographies in the framework of a shared entity discovery environment such as the Share Family of initiatives.</span>
<br /><span style="color: #000000">If</span> <span style="color: #000000">you are interested in this new group, don’t hesitate to contact us at [mailto:info@svde.org info@svde.org]. The materials of the first meeting are available: agenda and notes</span>[https://bit.ly/SVDE_National-Bib-WG_2021-Sep-01 <span style="color: #1155cc"> https://bit.ly/SVDE_National-Bib-WG_2021-Sep-01</span>] <span style="color: #000000">and meeting recording</span>[https://drive.google.com/file/d/1gcuVrXmEMzzcJJ5MhG7Le1xgHykPSvCO/view <span style="color: #1155cc"> National_bibliographies_WG_2021-09-01.mp4</span>]<span style="color: #000000">.</span><br />
*<span style="color: #000000">Th</span><span style="color: #000000">e semi-annual SVDE workshop on 20<span style="font-size:0.6em;vertical-align:super;">th</span> September was the occasion where the new version of the system was presented. The major achievements are included in the SVDE Workshop agenda</span>[https://bit.ly/SVDE_workshop_2021-Sep-20 <span style="color: #1155cc"> https://bit.ly/SVDE_workshop_2021-Sep-20</span>]<span style="color: #000000">. Among the workshop materials:</span>
**[https://drive.google.com/file/d/1wW8r-KuPFsNpkdUghyF5VfUs7HqzeQQ7/view SV<span style="color: #1155cc">DE workshop 2021-Sep-20_progress_status.pdf</span>]<span style="color: #000000"> (this presentation was delivered also at the BIBFRAME Workshop in Europe on September 21<span style="font-size:0.6em;vertical-align:super;">st</span>);</span>
**<span style="color: #000000">as</span><span style="color: #000000"> mentioned above, the new SVDE 2.0 is now live at</span> [https://svde.org <span style="color: #1155cc">https://svde.org</span>]<span style="color: #000000">, you are welcome to have a tour of the beta system (some information about it is available at</span> [https://www.svde.org/about/about-share-vde <span style="color: #1155cc">https://www.svde.org/about/about-share-vde</span>]<span style="color: #000000">);</span>
**<span style="color: #000000">th</span><span style="color: #000000">e recording of the SVDE Workshop can be useful to see a thorough demo of the new system</span>[https://drive.google.com/file/d/1Ht5_uCJ05-FfZOWtochVtdWL8ol0vKnk/view <span style="color: #1155cc">Share-VDE Workshop September 20 2021.mp4</span>]<span style="color: #000000">.</span>
*<span style="color: #000000">Th</span><span style="color: #000000">e BIBFRAME Workshop in Europe from September 21<span style="font-size:0.6em;vertical-align:super;">st</span> to 23<span style="font-size:0.6em;vertical-align:super;">rd</span> engaged a large community of BIBFRAME adopters and professionals working in the transition from MARC to Linked Data using the BIBFRAME model. The first afternoon was focused on implementations (including Share-VDE), the second afternoon on new developments, and the third one on a vast data exchange topic including a panel on RDA/RDF. The presentations and links to the recordings of the sessions are available at</span> [https://2021.bfwe.eu/ <span style="color: #1155cc">https://2021.bfwe.eu/</span>]<span style="color: #000000">.</span>
==Share-VDE periodic update (November 2020)==
As the year comes to an end, several important updates on Share-VDE in 2020 are worth sharing. Those of you who follow the initiative very closely are already informed about the major achievements so far, but I am pleased to share our progresses with the whole Share-VDE community.
This year has been complex for everyone because of the consequences of the COVID pandemic, but that didn’t stop us from moving forward: as announced earlier this month, Casalini Libri and its technological partner @Cult joining forces is the most recent of many steps taken on the Share-VDE path.
From the modelling of Share-VDE entities, to the outline of the main functions of the Cluster Knowledge Base editor J.Cricket, we feel that the outcomes of the intense activities carried on with the Share-VDE working groups are of high scientific value for the advancement of Linked Open Data for the library community and the cultural heritage sector.  In the same time, we are working with complete dedication to the technical enhancement of the Share-VDE back-end and front-end components and we are eager to apply the tools that we have designed with your precious contribution and collaboration.
We are confident that the results will greatly increase the benefits that linked data offer to libraries, and the progress report attached is an attempt to sketch the development strands that are running simultaneously and the main accomplishments (the report is also available at https://bit.ly/SVDE_WG_progress).
For the future, we hope that the Share family will expand and we are very grateful to every single institution involved and to Linked Data for Production for the fruitful and constant cooperation.
==Share-VDE achievements in 2019==
The following document includes the most relevant achievements of the Share-VDE initiative over the 2019: [https://wiki.share-vde.org/w/images/6/6c/Share-VDE_achievements_2019-12.pdf Share-VDE major achievements in 2019].

Latest revision as of 10:10, 24 February 2026


This section includes the latest issue of the Share Family Bulletin. More information on the current activities going on within the various branches of the Share Family can be found throughout this wiki website https://wiki.share-family.org/, which is the informative hub of Share-VDE and the Share Family.

For a general presentation of the Share Family, of its mission and values, and to find out the latest news, you can also explore the brochure website https://www.share-family.org/.

To explore previous issues of the Share Family Bulletin, feel free to navigate through the following links:


Number 11, February 2026

You can download a printable version at https://bit.ly/SFBulletin_n11_Feb2026

Citation: Share Family Team, Share Family Bulletin 11 (February 2026), https://bit.ly/SFBulletin_n11_Feb2026

LOD Platform developments

After the announcement of LOD Platform version 3 that was done in the last Share Family Bulletin and also through a press release, we have been doing hard work to progress with developments that will enable users to fully benefit from the tools and components available on the various Share Family environments and tenants.

The LOD Platform technology is shared across all environments of the Share Family initiative, and software releases are rolled out to the various tenants following a dedicated schedule.

Data management and Cluster Knowledge Base

LDF - Linked Data Fragments

We are advancing developments of the LDF - Linked Data Fragments structure to support an innovative approach to linked data creation and consumption. LDF are being implemented to provide a distributed and scalable approach for publishing and serving linked data via real-time RDF generation, on-demand ontology mapping, and multi-provenance management. The goal is to create an efficient RDF data distribution process without relying on a RDF storage: this will greatly benefit scalability and resource saving.

This module is currently in development with the following major expected output:

  • a set of APIs that adopt Linked Data Fragments;
  • RDF Data is translated/generated on demand;
  • output data available in multiple formats.

The latest presentation of LDF implementation for the LOD Platform has been given at the LD4 conference 2025: Leveraging Linked Data Fragments for enhanced data publication, by Andrea Gazzarini; the recording is available.


Entity Cluster Knowledge Base

As described in previous updates, the CKB - Cluster Knowledge Base of linked data entities has been undergoing significant refactoring to make the data structure more and more granular. This will serve a twofold purpose:

  • allowing a single conversion pipeline that does not use MARC structure as an intermediate BIBFRAME conversion step;
  • prepare the data structure for the new NoSQL database that will be implemented (see also the Architecture and infrastructure section below).

As part of the granularization work, attributes that were previously managed as literals are now controlled vocabularies sets; therefore, they have been clustered and assigned a URI.

JCricket Entity Editor

Share Family members have been testing JCricket throughout 2025 and raised input for improvement, while the Share Family team has been continuing the work on new features to enable granular and effective cataloguing and progressively make JCricket a production-ready tool.

Among these features, it’s worth mentioning the advancement in the integration with third parties’ systems (see the Third parties integration section below), the creation of the Provision Activity metadata block and the review of the Provenance-based function.

Provision Activity is a set of attributes of the Instance entity that represent an event or action describing:

  • how an Instance was produced and made available;
  • the agents involved (e.g., publishers, printers, distributors);
  • the space-time coordinates (location and date of the activity).

This new metadata block serves not only the enrichment of the information available for an entity, but also the curation of publisher data according to RDA guidelines (e.g. the ability to record the Publication statement). Also, the Provision Activity is in fact a multi-entity metadata block, because it includes information that is described as individual entities in their turn. So, we needed JCricket to handle this complex data structure that will also serve other use cases: this multi-entity metadata block approach will be used for the management of Subject entities in JCricket.

The LOD Platform system is Provenance-based, meaning that the relationship between the entity and the source record that contributed to its creation is always retained through the Provenance, in order to maintain the relationship with the data that generated an entity over time and allow to manage the entity both in automated update processes and in manual processes (via JCricket entity editor). See also the wiki section on the Provenance.

This is the background for some important improvements to the “IsLeader” information: this feature is key to streamline cataloguing in a cooperative system where different users work on entities stored in the same Cluster Knowledge Base, so the underlying logic must be solid.

We reviewed and improved the way JCricket handles the “IsLeader” value to better support libraries’ cataloguing needs. The IsLeader value identifies which data values are shown on public portals, helping limit redundancy in a collaborative environment where multiple libraries contribute similar information. Previously, many values were automatically marked as leader and could not be edited or unmarked, creating issues when data was entered incorrectly. With the new behavior, catalogers can freely add or remove the leader flag from any value, even if it is the only one present, for both single-value and multi-value fields.

We also fixed issues with multi-value fields, where all values were treated as leaders by default. Catalogers can now choose which values should be leaders. Finally, leader values can now be deleted with an explicit confirmation, and internal handling of multi-value fields has been improved to ensure consistent saving and retrieval of data. Overall, these changes make JCricket more flexible, reliable, and aligned with real-world cataloguing practices. Other JCricket features useful to facilitate real-world cataloguing practices:

  • display of contributors roles’ URIs;
  • display of contributors’ role term in the provenance metadata block;
  • properties menu has been restructured and now groups properties by category;
  • display of properties’ URIs and descriptions (see the Front-end enhancements section below);
  • OpusType implementation.

Architecture and infrastructure

Multi-tenant architecture

The multi-tenancy infrastructure configuration has been deployed and is being progressively rolled out to the various tenants: the first multi-tenant installations are two UAT - User Acceptance Testing environments for the National Bibliographies tenant and the National Taiwan University Library tenant. Uploading institutions’ data to UAT environments is the preliminary step to production, for testing and verification with libraries.


New database

We are working on the preliminary implementations for the new NoSQL database where to migrate the current database; these implementations include the ongoing granularization of the CKB. This process is crucial to have a sustainable environment in terms of scalability and performance for the whole LOD Platform system, and in terms of hosting resources, which is a critical factor for the sustainability of the initiative.

Third parties integration

The integration of LOD Platform components with ILS/LSP has progressed and has been demonstrated during 2025:

  • the workflow from JCricket to Alma has been set up so that data created in JCricket can be posted to Alma APIs. This has been presented at the BIBFRAME Workshop in Europe 2025. Further operations are being implemented to close this loop.
  • After the initial operation from JCricket to FOLIO was implemented earlier last year, the workflow from JCricket to FOLIO has been further enhanced:
    • the data flow from JCricket into FOLIO’s Inventory module was already been implemented, so that data from Share can be posted to FOLIO;
    • from JCricket, users can query FOLIO and retrieve data to enrich Share Family entities. This has been presented at the BIBFRAME Workshop in Europe 2025.

The integration with external ILS / LSP contributes to shaping a cooperative cataloguing environment, an integrated workflow where local and central systems are fully interoperable: data entered locally is reflected centrally, and conversely, central data is discoverable and reusable locally. The focus is on bidirectional synchronization; cataloging gains added value by keeping local and central environments aligned. This model enables full interoperability between local and central systems, ensuring that data flows in both directions. This new cooperative cataloging scenario is built on strong interoperability between systems, allowing libraries the freedom to design their own workflows — whether starting from the central hub or from the local environment — depending on their specific cataloging needs at any given time.

The integration with external ILS / LSP contributes to shaping a cooperative cataloguing environment, an integrated workflow where local and central systems are fully interoperable: data entered locally is reflected centrally, and conversely, central data is discoverable and reusable locally. The focus is on bidirectional synchronization; cataloging gains added value by keeping local and central environments aligned. This model enables full interoperability between local and central systems, ensuring that data flows in both directions. This new cooperative cataloging scenario is built on strong interoperability between systems, allowing libraries the freedom to design their own workflows — whether starting from the central hub or from the local environment — depending on their specific cataloging needs at any given time.

Front-end enhancements

Accessibility

An important achievement is the accessibility certification that has recently been issued by a specialised company that has validated the front-end components of the LOD Platform Entity Discovery Portal.

While we are going to publish the certifications on the relevant Entity Discovery portals, the certifications of compliance are also available here:


User interface enhancements

As mentioned above, the Provision Activity, the management of Provenance-based functions, and the integration with external sources entailed intense back-end and front-end work.

Among other enhancements, it’s worth mentioning that:

  • the review of the Publication page has been completed under the guidance of the UX-UI and Natbib Working Groups (see the Share Family Community Work section below) and is going to be released shortly. As part of this effort, the group shortened the current metadata list into a core set of metadata, tailored according to the material type. They also took into account which selected metadata should appear exclusively on the National Bibliographies portal. Any additional metadata that is not part of the core set will be accessible via a “Show more” option, which will expand the information in an accordion-style display. The group also revised the current “More options” button, relocating the download formats functionality under a new “View source description” button.
  • The new Opus types defined by the SEI Working Group have been incorporated into the user interface. The changes to the SVDE Ontology that this work has entailed have been reflected at the technical level with the reconciliation of pre-existing Opus types (e.g. multi-volume types).
  • We have implemented the informative feature of displaying properties’ details for JCricket cataloguers. This has given the occasion to improve the way that users are presented with the actions that can be performed on properties. The Property details dialogue box shows information about the property from the SVDE ontology (URI, name description) and provides a dedicated space where we can list all actions available for a property (e.g. adding a language). This UI pattern allow for many more actions to be added in the future.

Community work

Share Family Community updates

Advisory Council and Working Groups

The Share Family Advisory Council takes an active role in determining future uses and vision for the Share Family initiative, and maintains communication among the member institutions and with external groups and communities.

As part of these activities, the liaison with the RDA Steering Committee has been a strategic achievement (see below).

Since the last quarter of 2025, the Advisory Council is discussing with the Share Family team a new model of cooperation within the initiative, informally called DDC - Distributed Development Community framework. Upon input from several institutions, we are developing a new form of participation whereby implementations and processes can be shared with participating members and other interested parties. The goal is to enable expert institutions, library IT departments, and technical partners to contribute to the development of extensions and integrations of the LOD Platform technology, without deviating from its core components.

This work in progress will be shared with the larger library community once it will be consolidated and approved by the Advisory Council. So far, the structure of the framework includes:

  • definition of the governance model;
  • definition of the roles of the Advisory Council and Technical Governance Committee, including their purposes, composition, responsibilities, and relationships with stakeholders and institutions;
  • definition of the contribution and review flow;
  • definition of the technical roles.

The SEI - Sapientia Entity Identification working group continues to play a critical role in modeling the data structure and the SVDE Ontology underlying the LOD Platform system.

The group has been working on and will continue to address:

  • modeling the Opus type properties;
  • formalising ontological relationship between an instance produced with clusterization and the original bibliographic records that contributed to it to enable the initial provenance, and make sure that changes go back and forth;
  • looking at extending properties for Agents to enrich that set of metadata with more relationships;
  • how to express the origin of the metadata that come into the LOD Platform

The User Experience – User Interface Working Group has worked jointly with the National Bibliographies Working Group to restructure the Publication entity page of the Entity Discovery Portal, with the aim of presenting information in a more streamlined fashion, to offer data consumers and cataloguers among Share Family members a better user experience. This has entailed partial restructuring of back-end-to-front-end data flows and to the UI design (see the Front-end enhancements section above).


Share Family tenants and LOD Platform implementations

On 18th September 2025 an informal Share Family meeting dedicated to members was held in University of Naples, after the two-day BIBFRAME Workshop in Europe. The discussion touched on the initial input for the Distributed Development Community framework and the best practices for the use of JCricket in a shared environment.

On behalf of the various Share Family tenants we are happy to mention important advancements:

  • Brandeis University is a new SVDE member, we are very excited to extend the cooperation to this new institution.
  • Lehigh University (SVDE member and FOLIO adopter) has carried on the experimentation of integrating LOD Platform technology with FOLIO through a pilot focussed on a dedicated library collection. The positive results have been presented at the Share Family Workshop 2025 in Philadelphia and at the WOLFcon 2025 (see more on this event below).
  • The National Bibliographies tenant is progressing towards production: the British Library is feeding the beta BNB - British National Bibliography with ongoing updates, and the National Library of Norway is testing the pre-production environment; we are working to enlarge participating institutions with new members.
  • We are testing the pre-production environment for the SHARE Catalogue tenant, with the goal of completing the full migration to production soon. The interesting aspects of the cooperation within the SHARE Catalogue consortium are outlined in two presentations:
  • The Parsifal dashboard has been released to support the workflow of the institutions of the URBE network participating in the Parsifal tenant, engaged in cataloging efforts aimed at harmonizing and aligning bibliographic and authority data. This new module is fully integrated into the discovery portal https://parsifal.urbe.it/ and provides advanced data editing and authority control features, designed to facilitate comparison, exchange, and foster cooperation among the cataloguers from the URBE network.
  • The LOD Platform installation for the National Taiwan University Library is currently in the testing phase. As far as multilingualism of the data and non-Latin scripts management, this is being a test-bed to improve the automated processes that elaborate variant forms in various languages and scripts. NTU users are testing the dedicated installation both from the perspective of how the data has been processed and clustered automatically to be displayed on the entity discovery portal, as well as how data curation can be manually performed through JCricket in a multilingual data space.

Implementations of the LOD Platform technology span to further applications. One effective example has been presented at the BIBFRAME Workshop in Europe 2025: the "Bibliographic Database of Interactive Books" consists of bibliographical information about books, manuscript and printed, ancient and modern, and prints containing interactive paper devices. The bibliographic data collected in the database is transformed into an entity-based structure and converted into the BIBFRAME format, using specific components of the LOD Platform. Furthermore, the project enriches the BIBFRAME output by integrating the International Image Interoperability Framework (IIIF), allowing users to access and explore high-resolution images of the interactive works. This combination enhances both the discoverability and the visual experience of the materials, supporting advanced research and specialized applications. Gianfranco Crupi, Michela Giacomelli, Alice Guercio, and Annalisa Di Sabato presented an introduction to the project along with a demo of the portal; the recording is available.

Intense experimentation has been done with LOD Platform APIs to exploit its ability to integrate into other applications. It’s particularly interesting to mention the work done with Retrieval Augmented Generation techniques and generative AI and BIBFRAME to support discovery. Several presentations have been delivered by Jim Hahn on these aspects:

Collaborations with the library community

The Share Family team and member institutions continue to nurture the liaisons with the library information experts and linked data and BIBFRAME communities, to increase interoperability to the advantage of new bibliographic and linked data workflows and to enhance existing ones.

Moreover, participation in international working groups and networks is strategic to the Share Family community, and responds to its core principle of creating connections and increasing communication across initiatives and projects.


Consortia

During 2025 the collaboration with library consortia and networks of institutions working with shared practices has been reinforced. The Share Family Executive Summary for Consortia laid the groundwork for devising use cases to apply LOD Platform methodologies, tools and components to support consortia in adopting linked data. Among the potential use cases for consortia cooperation it’s worth mentioning:

  • centralised bibliographic information services for end users, supported by tools for the management of bibliographic information remotely: that is, starting from the Instance and from the data related to the specific physical resource (Item), the user could access direct communication channels with the institution that owns the resource, in order to get additional information;
  • loan services can be configured either as a local loan, and therefore mainly addressed to the internal users of the institution, or as an inter-system and/or inter-library loan, between institutions connected by specific agreements for the exchange of resources;
  • resource sharing tools integrating the reconciled data with shared print and shared e-resources services;
  • shared print retention policies;
  • collection analysis, e.g. aggregating collection information at item level;
  • open data sharing and reuse for all types of users;
  • data curation for professional users through JCricket.


RDA Steering Committee

The liaison protocol between RDA Steering Committee and the Share Family already established in 2025 has been a milestone for cooperation between the two communities. The dialogue is moving forward to outline a joint work plan that can bring concrete benefits in terms of practical work.

The protocol has been published:


IFLA

As a member of the IFLA Bibliography Section and serving on several working groups, Tiziana Possemato is also the official liaison IFLA Bibliography Section / Share Family National Bibliographies group. Highlights from two IFLA events:*Evolving Bibliographic Services by Leveraging Open Data, at the webinar Driving Innovation in Bibliographic Services: Strategies and Projects in Focus, July 15 2025, by Patricia O'Loughlin; recording available;


PCC - Program for Cooperative Cataloguing

Share Family representatives have been involved at various levels in PCC - Program for Cooperative Cataloguing activities including various stakeholders:


BIG - BIBFRAME Interoperability Group

Share-VDE participates in the BIG - BIBFRAME Interoperability Group contributing to both the general group, as well as to the BIG Interlingua sub-group, aimed at devising BIBFRAME shapes that can then be validated for data exchange.

Events

Regular virtual and in-person events, such as conferences, workshops, and working group meetings, provide opportunities for member institutions to connect, share ideas, and explore potential areas of collaboration. Full documentation is available on the page Resources.

ARLIS N/A 2025

The cross-domain vocation of the Share Family has been represented in the art libraries sector at the ARLIS/NA 53rd Annual Conference, where Jackie Shieh and Anne Evenhaugen have presented Data Unleashed: Smithsonian Library Data for Artists and Artwork in Share-VDE BIBFRAME.

Share Family Workshop at ALA 2025

The Share Family Workshop took place on June 30th, 2025, as part of the ALA Annual Conference. Engaging presentations were delivered by various speakers:

  • BIBFRAME has Entered the Chat, by Jim Hahn;
  • BIBFRAME at Last!, by Lisa McColl;
  • How to improve the dialogue and interaction between JCricket and FOLIO, by Tiziana Possemato;
  • Consortia Perspectives, by Kirsten Leonard, Tina Baich, Jill Morris;
  • Share Family Response, by Nina Servizzi

The slides of all presentations are available, along with the recording.

LD4 Conference 2025

The work around LDF - Linked Data Fragments that has been undertaken to support agile linked data representation and consumption has been presented by Andrea Gazzarini at the LD4 Conference 2025 with the presentation Leveraging Linked Data Fragments for enhanced data publication.

BIBFRAME Workshop in Europe 2025

The BIBFRAME Workshop in Europe 2025 hosted presentations illustrating the application of Share Family LOD Platform technology to different use cases:

  • the Bibliographic Database of Interactive Books consists of bibliographical information about books, manuscript and printed, ancient and modern, and prints containing interactive paper devices. Gianfranco Crupi, Michela Giacomelli, Alice Guercio, and Annalisa Di Sabato presented an introduction to the project along with a demo of the portal; the recording is available.
  • The illustration of BIBFRAME Discovery Using Generative AI by Jim Hahn explored how knowledge representation can be fully exploited by integrating Generative AI into BIBFRAME-based discoveries, leveraging LOD Platform technology; slides and recording are available.
  • The live demo by Tiziana Possemato and Annalisa Di Sabato on Share Family linked data editors: practical experience of JCricket integration with third parties showcased the advancements of integration of LOD Platform tools with ILS/LSP such as Alma and FOLIO; slides and recording are available.

WOLFcon 2025

The use of JCricket Entity Editor as a bridge for cataloguing workflows has been illustrated at the WOLFcon 2025 with two presentations:

DCMI 2025

The DCMI - Dublin Core Metadata Initiative Conference 2025 has seen several contributions by Tiziana Possemato covering a range of topics that touch on the Share Family commitment for a sustainable linked open data ecosystem. From the value of promoting open data, to the scenarios for a sustainable economic implementation of Share Family technology, to the focus on the National Bibliographies in linked open data supported by our initiative, this conference has been a fruitful occasion to exchange ideas and perspectives with the DCMI community. All presentations are available:

SWIB 2025

A lightning talk on the experimentation with AI-Driven Discovery and LOD Platform APIs has been delivered by Jim Hahn: Semantic Web Agents Redux: From Knowledge Representation to AI-Driven Discovery, the recording is available.

Next events

Public presentations where Share Family staff or members contribute their experience are announced at https://www.share-family.org/en/events.

At the Charleston Conference Asia, on January 28 Nina Servizzi, Roberto Delle Donne, Sebastian Hammer, Michele Casalini will present on The Share Family initiative: enabling a new level of cooperation for authoritative linked open data to support research, teaching, and AI.

At the Library of Congress BIBFRAME Update Forum on February 9 Tiziana Possemato and Anna Lionetti will present on BIBFRAME in Practice: Powering a Collaborative Share Family Community with JCricket.

Information resources

The Share Family provides rich informative channels that provide an overview to the initiative, as well as technical insights and practical documentation for participating institutions:

Subscribe to info@share-family.org to be up to date with news, announcements and insights, or to request general information.